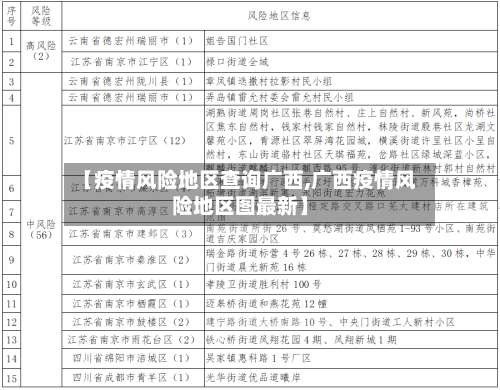
【疫情风险地区查询广西,广西疫情风险地区图最新】

广西疫情风险等级在哪里查

法律分析:通过“国务院客户端 ”小程序 ,可查询所在地风险等级和全国风险等级地区信息。国务院客户端是国务院发布政务信息和提供在线服务的新媒体平台,由国务院办公厅主办,可查询核酸检测机构、核酸检测证明 、疫情风险查询、防疫行程卡等几十项便民服务 。

【疫情风险地区查询广西,广西疫情风险地区图最新】-第1张图片

地区风险等级可以通过微信国务院客户端小程序进行查询 ,具体步骤如下:打开微信并进入国务院客户端小程序:确保手机已安装微信(版本需支持小程序功能,如微信0.28),在微信搜索栏输入“国务院客户端” ,选取对应小程序进入。

可以通过支付宝的国家政务服务平台查询风险等级地区,具体操作如下:打开支付宝:确保手机已安装支付宝应用,并登录个人账号。进入国家政务服务平台:在支付宝首页搜索并点击【国家政务服务平台】 ,或通过首页推荐入口进入 。选取风险等级查询功能:进入平台页面后 ,找到并点击【各地疫情风险等级查询】选项。

本地宝全国疫情风险等级查询入口_全国隔离政策查询器系统

本地宝全国疫情风险等级查询入口 网址链接:m.sh.bendibao.com/news/yqdengji/(请将此链接复制到浏览器中打开)使用方法:打开链接后,进入本地宝全国疫情风险等级查询系统。在系统中切换至您想查询的城市,即可获取该城市的疫情风险等级信息 。

最新全国风险地区名单可通过本地宝——全国疫情中高风险地区名单查询器实时查询。查询平台:本地宝——全国疫情中高风险地区名单查询器查询入口:点击进入(实时更新)本地宝的全国疫情风险等级名单查询系统由小编们实时维护 ,风险地区有调整时会第一时间更新专题,确保用户获取的信息准确且及时。

怎么查风险地区

〖壹〗、进入支付宝风险等级查询里;点击“地区”;再选取查询的地区即可 。

〖贰〗 、全国风险等级查询入口国务院微信小程序用户可通过微信搜索“国务院客户端 ”小程序,进入后点击“疫情风险查询”功能 ,即可查看全国中高风险地区实时名单 。该平台数据由国家卫生健康委员会提供,更新及时且权威。

〖叁〗、可以通过支付宝中的风控地区查询功能来查看自己所在区域是否为中高风险地区,具体操作如下:工具/原料 华为P50HarmonyOS0.0支付宝80方法/步骤 第一步:打开手机进入支付宝 ,在首页点击国内新增。第二步:点击风险区域菜单 。第三步:在疫情风险等级查询页面选取自己所在区域查看风险等级。

〖肆〗、可以通过手机支付宝上的国务院客户端查询风险地区,具体步骤如下:打开国务院客户端在手机支付宝上打开国务院客户端。进入疫情风险查询功能在国务院客户端界面中,找到并点击“疫情风险查询”选项 。查看全国风险区域进入疫情风险等级查询界面后 ,点击“查看全国疫情风险区域 ”,系统将展示最新的全国风险地区分布。

如何查高风险还是低风险地区

〖壹〗 、可以通过支付宝国务院客户端的疫情风险查询功能判断是否为中高风险地区,具体步骤如下:进入支付宝应用中心:打开支付宝应用 ,在首页或功能列表中找到“应用中心”入口。切换至国务院客户端界面:在应用中心内浏览或搜索“国务院客户端” ,点击进入该功能模块 。

〖贰〗、除了用微信查询,还可以使用全国疫情风险等级查询系统查询风险等级。首先,打开全国疫情风险等级查询系统 ,然后选取对应地区进行查询,最后查看该地区风险等级。由国家卫生健康委提供的“疫情风险等级查询 ”功能可以查询哪些信息呢?进入查询页面后,会自动定位你所在的地区 ,为你呈现所在地区的疫情风险等级 。

〖叁〗、步骤1:打开全国疫情风险等级查询系统(通过国家政务服务平台进入)。步骤2:选取对应地区进行查询(系统支持手动选取或自动定位)。步骤3:查看所选地区的风险等级(结果通常分为低风险 、中风险 、高风险三类) 。

〖肆〗、高中低风险的确定主要通过官方指定的查询平台进行,具体流程如下:查询平台:通过国家政务服务平台(版本0.4)进行操作,该平台整合了各地疫情风险等级数据 。操作步骤:进入国家政务服务平台后 ,点击首页的“各地疫情风险等级查询 ”入口。此功能由国家卫生健康委员会提供数据支持,覆盖全国所有行政区划。

最新全国风险地区名单查询入口(实时更新)

全国风险等级查询入口国务院微信小程序用户可通过微信搜索“国务院客户端”小程序,进入后点击“疫情风险查询”功能 ,即可查看全国中高风险地区实时名单 。该平台数据由国家卫生健康委员会提供,更新及时且权威。

最新全国风险地区名单可通过本地宝——全国疫情中高风险地区名单查询器实时查询。查询平台:本地宝——全国疫情中高风险地区名单查询器查询入口:点击进入(实时更新)本地宝的全国疫情风险等级名单查询系统由小编们实时维护,风险地区有调整时会第一时间更新专题 ,确保用户获取的信息准确且及时 。

查询方式:点击进入上海本地宝的风险专题页面 ,可获取全面的风险地区数据。附加功能:关注微信公众号“上海本地宝 ”,在对话框搜索【风险】,即可便捷获取实时更新的全国疫情风险等级和中高风险地区名单。注意:以上数据仅限于中国大陆地区 ,不包括港澳台 。

查询方式一:国务院客户端小程序——疫情风险等级查询入口获取:通过微信搜索“国务院客户端”小程序,进入后即可找到“疫情风险等级查询”功能入口。查询流程:进入小程序后,点击页面上部的查询按钮 ,系统将直接展示全国中高风险地区名单,信息一目了然,无需复杂操作。

通过国务院官方微信小程序 ,直接点击进入获取最新风险等级信息 。 上海本地宝也提供风险专题服务,同样点击进入获取全面数据。请注意,以上数据仅限于中国大陆地区 ,不包括港澳台。信息权威来源于各地政府和卫健委的官方发布,确保准确性 。

实时查询入口电脑端 国务院官方网站:通过国家卫生健康委员会或国务院客户端官方网站查询全国风险地区列表,数据权威且更新及时 。微信端 “国务院客户端 ”小程序:打开微信 ,搜索“国务院客户端”小程序;进入后点击“疫情风险查询”功能 ,支持按省份、城市或区县筛选,并可查看具体风险等级及防控政策。

发表评论