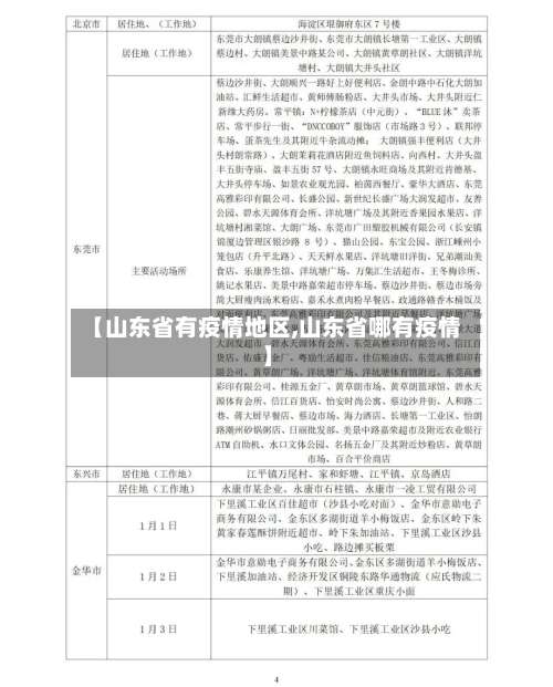
【山东省有疫情地区,山东省哪有疫情】
本文目录一览:
国家卫健委:目前全国疫情处于攻坚阶段
1、目前全国疫情处于攻坚阶段,疫情防控形势仍然严峻复杂。具体分析如下:全国疫情整体数据与波及范围:3月1日至24日 ,全国累计报告本土感染者超过56000例,波及28个省份 。

2、国家卫生健康委疾控局一级巡视员贺青华在国务院联防联控机制新闻发布会上表示,暑期国内人员流动量加大,各地发生本土疫情的风险有所增加 ,全国疫情防控形势依然严峻复杂。
3 、国家卫健委疾控局一级巡视员贺青华指出,目前我国本土疫情总体保持平稳,呈现局部零星点状散发的特征 ,部分地区发生的本土聚集性疫情有的已经扑灭,有的正在有序处置过程中。具体情况如下:河南、广东:疫情陆续进入收尾阶段,基本上在一个潜伏期左右有效控制住社区感染的风险。
4、国家卫健委5月6日研判显示 ,当前全球疫情仍处于高位,病毒不断变异,我国疫情防控形势整体趋稳但存在反弹风险 ,需继续坚持科学精准防控 。 具体内容如下:全球疫情形势:世界卫生组织数据显示,2020-2021年全球因新冠肺炎直接或间接死亡人数约1490万。
5 、国家卫健委停止发布每日疫情数据信息,反映当前疫情管理策略调整 ,但疫情仍处高峰阶段,需警惕“转阴后风险 ”并科学应对。疫情形势与数据调整的背景疫情高峰与传播特征当前疫情已进入高峰阶段,奥密克戎变异株的传染性极强,导致感染人数在短期内快速攀升 。
6、全球疫情高位流行且近期不会结束:从全球范围来看 ,本轮疫情处于高位流行状态,并且这种态势在近期不会结束。这意味着境外输入疫情的风险持续存在,我国作为国际交流频繁的国家 ,难以完全避免境外病例的传入。只要有境外输入病例,在国内人员流动和聚集的情况下,就可能引发本土疫情的传播和扩散 。
山东省哪里有疫情
1、截止到2022年12月7号。日照 、聊城、滨州有疫情。根据山东卫健委资料 ,截止到2022年12月7号 。日照、聊城 、滨州有疫情。山东省,简称鲁,别名齐鲁、东鲁、海右 、海岱 ,省会济南,是中国华东地区的一个沿海省份。
2、截止2022年4月4日山东济南、青岛有疫情 。2022年4月4日0时至24时,全省报告新增本土确诊病例11例 ,其中济南9例、青岛2例。新增本土无症状感染者17例,其中临沂7例 、潍坊4例、枣庄3例、济南1例 、威海1例、菏泽1例。新增境外输入确诊病例6例,其中威海4例,为韩国输入;青岛2例 ,为韩国输入。
3、威海 、滨州、枣庄、青岛:根据最新的山东省疫情防控信息,截至2023年,威海 、滨州、枣庄、青岛的部分区域仍存在疫情 。 山东省疫情防控信息:请参考最新的官方数据 ,以获取准确的疫情信息。

简述一下最近疫情-青岛以后
1 、近期山东省内疫情呈现多点散发态势,除济宁、聊城、菏泽和东营外,其余地市均报告相关疫情情况。具体如下:济南疫情情况 近期济南发现多例密接及无症状感染者 ,27日至30日每日新增约2-3例,主要与上海输入关联 。济南成为当前省内疫情较为集中的城市之一,需重点关注其防控措施及后续发展。
2、例由日本乘坐NH927航班于3月2日抵达青岛;1例由韩国乘坐RS821航班于3月1日抵达青岛(普通型 ,系同航班密切接触者)。
3 、青岛疫情从多方面数据来看,感染高峰已处于低点,但重症和救治高峰尚未过去 ,农村地区面临新挑战,且需警惕新毒株和重复感染 。具体分析如下:模型预测感染到了低点 疫情预测模型显示,青岛疫情搜索高峰在12月21日达到峰值后持续下降。峰值时每天搜索指数超50万,现已降至45万 ,累积搜索指数达664%。
4、当前疫情状态根据最新信息,城阳区未报告本土确诊病例或无症状感染者,整体疫情防控形势稳定 ,属于低风险区域 。历史病例回顾(2022年2月22日事件)病例发现过程:2022年2月22日,青岛报告1例本土确诊病例。
5、历史相关病例情况:2022年2月22日,青岛市曾报告1例本土确诊病例 ,但该病例活动轨迹主要涉及市北区(如青岛内分泌糖尿病医院 、万科紫台小区、青建太阳岛工作室等),未涉及胶州市。该患者为外地返青人员,在返青后接到协查通知并主动检测后确诊 ,后续已转运至定点医院救治 。此病例与胶州无直接关联。
6、截至10月15日,青岛市未报告新增本土确诊病例,疫情防控形势总体平稳。
发表评论