【目前哪个地区的疫情多了,现在哪个地方疫情多】
本文目录一览:
- 1、疫情突起!多地出现登革热疫情,巴西报告死亡病例2197例
- 2、中国疫情最严重的三个省
- 3 、印度疫情大爆发,单日新增超90000例!印度王炸来了!
- 4、哪个城市的疫情最严重?
- 5、一图看懂全国各地区新冠累计确诊人数
疫情突起!多地出现登革热疫情,巴西报告死亡病例2197例
1 、拉美地区正经历史上最严重登革热疫情,巴西报告死亡病例2197例 ,多国进入紧急状态,疫情形势严峻。疫情规模与核心数据 巴西:2024年登革热疑似及确诊病例累计达4270624例,死亡2197例 ,另有2276例待核查。全国27个州中11个已宣布进入紧急状态 。巴拉圭:自2023年9月至今累计确诊42775例,死亡98例,发病率约为每十万居民600例。

2、疫情严峻形势:巴西卫生部近日更新的数据显示 ,今年以来巴西已记录超过百万例登革热病例(含疑似病例),且有214例确诊病例不幸死亡。今年截至2月24日,巴西登革热病例数同比增长369% ,重症病例数同比增长154%,死亡病例数同比增长31% 。面对如此严峻的疫情形势,巴西政府和民众正积极寻求有效的防控措施。
3、024年巴西和阿根廷登革热疫情呈现高发态势 ,巴西累计病例超226万例,阿根廷超14万例,两国均面临严峻公共卫生挑战。巴西疫情核心数据与特征病例规模:根据巴西卫生部2024年3月25日数据,全国登革热感染病例(含疑似)总数已超226万例 ,死亡人数达758人 。
4 、登革热疫情因蚊子传播在全球多地爆发,需重点防范埃及伊蚊,采取防蚊措施降低感染风险。登革热疫情现状 登革热正席卷全球 ,今年五月巴西爆发10万人疫情后,迅速蔓延至东南亚。孟加拉国7月出现近万例病例,为2000年以来最严重 。菲律宾、斯里兰卡、新加坡和越南等亚洲国家也相继爆发疫情 ,病例和死亡人数显著上升。
5 、孟加拉国正经历该国有记录以来最严重的登革热疫情,截至2023年9月16日,累计报告病例164562例 ,死亡804例,其中9月单月死亡211例,8月死亡超300例 ,远超2022年全年281例的死亡数据。 以下为具体分析:疫情严重性世界卫生组织(WHO)及孟加拉国卫生服务总局确认,此次疫情为该国历史上最严重的一次 。

中国疫情最严重的三个省
江苏省是目前全国疫情最为严重的省份之一。根据最新的中高风险区域名单,江苏省拥有2个高风险地区和50个中风险地区。8月1日,江苏新增40例本土确诊病例 ,其中11例为轻型,29例为普通型。同时,新增2例本土无症状感染者 ,以及3例境外输入确诊病例 。
疫情最严重的三个省是湖北省、广东省和河南省。湖北省是疫情爆发的中心地带,尤其是武汉市。这里最初出现了大量病例,并迅速成为全国乃至全球关注的焦点 。湖北省的疫情严重程度与武汉市的华南海鲜市场有关 ,这里被认为是病毒传播的源头之一。随后,湖北省及武汉市采取了严格的封城措施,以遏制病毒的传播。
辽宁、安徽 、湖南三地因防控非洲猪瘟不力 ,共有223人被问责,主要涉及瞒报疫情、监测排查不力、履职不到位等问题 。具体说明如下:问责背景:国务院办公厅督查室针对辽宁、安徽 、湖南三省非洲猪瘟疫情集中连片发生、小范围流行的情况发出督办函,要求对查实问题严肃追责。
自2019年底我国爆发新冠疫情以来 ,至今疫情仍未完全消退。 当前,疫情最严重的三个省份分别是江苏、云南和河南 。 以江苏省为例,根据现有数据,该省目前有两个高风险地区和50个中风险地区。
目前没有直接数据表明台湾省疫情现存确诊人数多于西安 ,且西安疫情已得到有效控制,而台湾省疫情形势需结合其最新官方数据评估,以下为详细分析:西安疫情现状 规模与特点:西安疫情是我国自武汉以来 ,在超大城市中发生的病例数最多 、规模最大的一次本土疫情,发病数达1800例以上。
黑龙江省、江苏省、山东省 、河南省 。根据全国疫情防控中心显示,湖北省是最严重的 ,其次就数黑龙江省了,全国各地都不要黑龙江身份的打工者。都怕被传染,年后外出的打工者有百分八十五的人都被劝返回黑龙江省了。
印度疫情大爆发,单日新增超90000例!印度王炸来了!
1、印度疫情大爆发 ,单日新增超90000例,目前累计确诊已超过420万例,超过巴西成为全球新冠确诊病例第二多的国家 ,且是全球新冠疫情病例数增长最快的国家,其疫情形势极为严峻,具体分析如下:疫情数据增长迅猛印度卫生部7日通报单日新增90802例新冠肺炎确诊病例,累计确诊达4204613例。
2、近期 ,印度的新冠疫情形势异常严峻,单日新增确诊人数不断攀升,已经连续多日刷新全球单日新增最高纪录 。从每日新增1万多例 ,迅速激增到30多万例,这一数字令人震惊。印度疫情的爆发,不仅对本国造成了巨大冲击 ,也给全球疫情防控带来了新的挑战。
3 、而从新冠肺炎开始肆虐一直到现在,印度卫生部公布因为新冠肺炎确诊病例已经升到了21892676例,平均每24小时就会新增40万例 ,并且已经连续三天单日增长数字超过40万例 。印度疫情可能会成为王炸我们都知道,印度是一个人口多,国土面积小 ,人员十分密集的国度。在疫情暴发之前,我们经常看到关于人口密度大的新闻。
哪个城市的疫情最严重?
根据截至2024年底的官方数据,四川省,特别是凉山州和成都市 ,是目前男男性行为传播艾滋病情况最为严重的区域 。 四川省的整体情况四川省存活的艾滋病病例总数约为147万例,其中性传播是主要途径,占比高达85%。而在性传播中 ,男男性行为传播的占比超过了90%,成为最核心的传播方式。
大邱疫情及医疗资源短缺情况疫情严重程度:大邱是韩国第四大城市,也是疫情最为严重的地区 。2月中旬以来 ,韩国新冠肺炎确诊病例骤增,大邱和附近的庆尚北道新冠病毒危机达到顶峰。截至3月4日,大邱共有大量确诊病例 ,且住院接受治疗的患者比例较低,病床数量严重短缺。
在全球范围内:疫情最严重的城市可能会因时间和地区而异 。例如,有报道指出 ,日本的宫古岛市在某一时期的新冠感染率非常高,成为全球关注的焦点。但这并不意味着宫古岛市始终是疫情最严重的城市,因为疫情形势在不断变化。
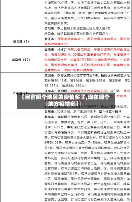
一图看懂全国各地区新冠累计确诊人数
全国各地区新冠累计确诊人数可通过以下图表直观了解,颜色越深代表确诊病例数越多:累计确诊病例前五地区及数据:香港:306804例 ,为全国累计确诊病例最多的地区。湖北:68391例,早期疫情严重地区,累计确诊数位居前列 。吉林:36603例 ,曾出现局部疫情反弹,累计确诊数较高。
使用Stata绘制实时全球新冠确诊人数的环形柱状图,需结合数据获取、坐标转换和图形语法调整 ,核心步骤包括数据预处理、极坐标转换及标签优化。
累计确诊:18448402例 累计死亡:514092例 单日新增确诊:27804例 单日新增死亡:618例 德尔塔毒株死亡病例:巴西南部巴拉纳州一名42岁孕妇于4月5日从日本返回后确诊,4月18日因病情恶化剖腹产,产后去世 。其早产婴儿新冠病毒检测阴性 ,目前健康。
截至北京时间1月27日,全球累计新冠确诊人数突破一亿,在近200个国家广泛传播 ,不同大洲和国家的疫情分布情况如下:亚洲中国:自2020年初大规模爆发疫情之后,再无发生过新冠疫情大规模复发的事件,感染率和死亡率一直处于很低的水平。
疫情基本情况分析确诊人数分析 感染人数持续攀升,拐点尚未出现 。1月26日之前 ,武汉 、湖北及全国的累计确诊人数走势基本一致,表明感染主要集中于武汉地区。1月26日开始,累计确诊感染人数出现大幅度增长 ,可能与春运期间人口迁移有关。
发表评论