【无疫情地区返武陟要求,武陟县春节返乡】
本文目录一览:
- 1、2022武陟高速口封了没
- 2 、2022年云台山武陟人能去吗?
- 3、离开武陟的证明怎么开
- 4、解封了武陟能回市区吗12月五号
- 5 、杭州回焦作武陟詹店镇马营村需要隔离吗?
- 6、2022焦作武陟县返乡大学生政策(2022焦作武陟县返乡大学生政策公告...
2022武陟高速口封了没
1、没有。根据查询国家疫情防控中心显示;截止2022年武陟属于常态化疫情防控地区 ,没有疫情病例增加,因此该地区已经恢复经营以及交通,其中包括武陟高速 ,但是需要48小时核酸检测证明才可以进入高速 。

2 、不能。根据查询相关公开信息显示,截止于2022年10月18日,武陟县实行疫情防控临时管制 ,实行交通管制措施。所有高速路口、国省干道、县乡道路实行封闭管理,原则上不进不出 。
3、武陟县发布的疫情防控18号通告核心内容如下:启动干线(高速)公路疫情防控检查站点 设置位置:高速口:化肥厂高速口 、小徐岗高速口、嘉应观高速口。交界路段:S309获嘉交界、G327原阳交界 、S225获嘉交界、云台大道修武界、武方路修武界。目的:落实“外防输入 、内防反弹 ”要求,应对严峻疫情形势 。
4、从郑州绕城相关站点上站至嘉应观站下站,一小时以上再次从嘉应观站、小徐岗站 、武陟站(农信大道)上站的给予通行费补贴;从嘉应观站、小徐岗站、武陟站(农信大道)下站 ,一小时以上再次从嘉应观站上站至郑州绕城相关站点下站的给予通行费补贴。
5 、可以。嘉应观收费站(S87郑云高速入口)属道路附属设施/收费站,位于武陟县木栾街道,嘉应观收费站(S87郑云高速入口)距省会约52千米 ,焦作市约37千米,根据疫情防控中心通告,嘉应观、修武城区、云台山收费站对下道车辆进行48小时内核酸检测阴性证明查验 ,对没有证明车辆进行劝返。
2022年云台山武陟人能去吗?
1、022年云台山武陟人能去 。但是焦作市以内游客,需持72小时内核酸阴性证明。焦作市外无疫情地市游客,需持48小时内核酸阴性证明 ,在“焦我办”APP提前进行报备(抵焦24小时内再做一次核酸)。
2 、武陟北花坛,坐车到“修武”新汽车站,再乘“方庄-云台山 ”车 ,终点就是岸上服务区售票处 。
3、到达方式 自助游: 从郑州出发,乘坐前往焦作的车,然后在焦作市内转乘前往云台山景区的车子。 也可以在武陟县下车,然后转乘前往修武的车 ,再到云台山景区。 自驾游: 从郑州出发,沿郑焦晋高速行驶,在武陟出口下 ,然后按照路标指示牌前往修武,最终到达云台山 。
4、武陟县最近的旅游景点之一是云台山。位于河南省焦作市修武县,距离武陟县约30公里。云台山是国家5A级旅游景区 ,以奇峰异石 、幽深的峡谷和清澈的溪流而闻名 。游客可以在这里体验登山、探险和亲近自然的美妙感受。另一个邻近武陟县的著名景点是洛阳龙门石窟。距离武陟县大约50公里,位于洛阳市郊外 。
5、郑州——焦作(郑焦晋高速)焦作市内每天都会有往云台山景区去的车子;也可以在武陟县下车可以做到修武的车然后到云台山景区。
离开武陟的证明怎么开
凡是离开武陟的人员,必须提前向村(社区) 、单位报备 ,在“焦我办”APP报备,并持村(社区)或单位开具的证明,方可通行。
应提前3天向目的地报备 ,入洛时测体温、查验健康码、行程码 、核酸检测阴性证明。焦作,别名怀庆府,古称山阳、怀州,河南省下辖地级市 ,位于河南省西北部,北依太行与山西省接壤,南临黄河与郑州、洛阳相望 。截止2019年7月18日焦作下辖6县 、4区和1个城乡 ,面积4071平方公里。
不用。2022年12月19日去武陟火车站是不需要携带证明的,是不用离武证明,进入到火车站内是需要核酸检测的 ,此站位于河南省焦作市武陟县城东部,为郑焦铁路上的中间站,隶属中国铁路郑州局集团有限公司焦作车务段管辖 。
体检合格后 ,一般3-5个工作日内可领取健康证,具体时间以机构通知为准。 武陟县龙源卫生院门诊楼三楼化验室联系电话为0391-7206120。作为基层医疗卫生机构,其化验室具备健康证办理所需的检验能力 。

解封了武陟能回市区吗12月五号
能。经查询武陟县疫情防控中心公告得知 ,截止到2022年12月5日,武陟县属于疫情防控常态化地区,已经解除封控,所以12月5号武陟县能回市区。武陟县 ,隶属河南省焦作市,位于河南省西北部,总面积805平方千米 ,下辖4个街道、6个镇、5个乡 。
让进。回武陟让进。根据焦作市疫情工作报告得知,截止到2022年10月31日,武陟已经解封了 。武陟位于河南省焦作市 ,经核实,当地疫情好转,解除封禁管控措施 ,恢复正常的社会生产和居民生活。
年为一区;1958年初为城关乡(驻木城镇,含今木城镇范围),同年改为城关镇人民公社;1962年析出木城镇人民公社后 ,改为城关人民公社(1971年迁驻东石寺);1983年改为城关乡;1996年11月东石寺更名为龙源村,12月8日撤城关乡建龙源镇。全镇12个村列入城区规划范围,成立了龙源区、城东区两个城市建设管理委员会。
能解封 。根据查询焦作市市疫情防控指挥部研究,截止自2022年10月26日21时起 ,恢复正常社会秩序(重点区域除外)。博爱县,隶属河南省焦作市,位于太行山南麓 ,焦作市西北部,北与晋城市泽州县毗邻。东与焦作市区 、武陟县接壤,西隔丹河与沁阳市相连 ,南与温县隔沁河相望 。
005年,武陟县乡镇区划调整:撤销阳城乡,将其行政区域划归大虹桥乡管辖 ,大虹桥乡人民政府驻地不变,11月29日正式挂牌。截至2005年12月31日,武陟县辖7个镇、7个乡:木城镇、詹店镇 、西陶镇、龙源镇、宁郭镇 、大封镇、谢旗营镇;嘉应观乡、大虹桥乡 、圪_店乡、乔庙乡、三阳乡 、北郭乡、小董乡。
杭州回焦作武陟詹店镇马营村需要隔离吗?
1、詹店镇下的各村庄独具特色 ,各具优势 。小马营村位于镇区中心,交通便利,是新农村建设试点,拥有221户居民和862人 ,宋庄宋庄以优质水稻和养殖鲤鱼为主,黄河铸钢厂是县纳税大户,宋庄多次荣获先进称号。魏庄位于镇中部 ,投资整修灌溉设施,发展运输业,2003年收入颇丰 ,被多次评为先进。
2、焦作东站,原名詹店站 、武陟站,站址在河南省焦作市武陟县詹店镇小马营村(031县道) ,始建于1905年 。该车站是京广铁路在焦作市境内的唯一一座车站,京广线由此站向南跨过黄河后即进入郑州市境内。
3、武陟县詹店镇小马营村。根据查询百度地图信息显示,焦作东站位于河南省焦作市武陟县詹店镇小马营村031县道 。焦作东站原名詹店站、武陟站 ,站址在河南省武陟县詹店镇小马营村(031县道),始建于1905年,隶属中国铁路郑州局集团有限公司新乡车务段管辖,现为三等站。
4 、年 ,焦作站再次进行了大规模的改造,而2018年7月1日,焦作站的南站房和南广场正式启用 ,进一步提升了车站的服务能力和交通便利性。焦作东站则有一个不同的历史。它原名为詹店站、武陟站,站址位于河南省焦作市武陟县詹店镇小马营村,建于1905年 。
5、河南浩宏商务温泉酒店是2016-04-08在河南省焦作市武陟县注册成立的个人独资企业 ,注册地址位于武陟县詹店镇马营村东。河南浩宏商务温泉酒店的统一社会信用代码/注册号是91410823MA3X8LFY7Y,企业法人李永平,目前企业处于开业状态。河南浩宏商务温泉酒店的经营范围是:洗浴 、住宿、餐饮服务 。
2022焦作武陟县返乡大学生政策(2022焦作武陟县返乡大学生政策公告...
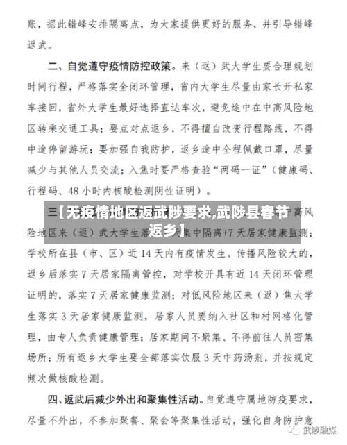
三个政策一是报备政策返乡的广大学生要提前三天通过豫事办、焦我办APP或“武来办”热线电话0391—-7258123进行报备 ,并及时向户籍地所在村报告返乡时间和乘坐的交通工具等有关信息。
近日,河南焦作武陟县融媒体中心发布的一则“致武陟籍暑假返乡大学生的一封信 ”引起了广泛关注。信中提到,所有返乡大学生要全部落实饮服3天中药汤剂 。这一要求引发了网友的热议和质疑 ,主要集中在为何要求没病的人吃药,以及“全部落实”与后续回应中的“自愿”之间的矛盾。
政策初衷与防疫逻辑河南武陟县要求返乡大学生饮服3天中药汤剂,核心目的是通过中医药“治未病”理念增强免疫力,降低隔离期间感染风险。官方回应强调这是“优惠福利 ” ,且药物需自愿服用,表明政策设计时已考虑个体选择权 。
河南武韟县要求返乡大学生服中药河南武陟县要求所有返乡大学生全部落实饮用3天中药汤剂的防疫措施。
若有县市区考察合格人员比本县市区拟聘用名额多,如考生同意调剂 ,则按总成绩从高分到低分调整分配至缺额县市区。本公告由市委组织部 、市人事局负责解释 。
武陟县基础养老金为每人每月138元。以下是关于武陟县基础养老金的详细说明:标准依据与执行时间根据河南省焦作市2023年调整后的城乡居民基本养老保险政策,武陟县基础养老金标准统一确定为每人每月138元。该标准自2023年1月1日起正式执行,覆盖全县范围内符合城乡居民基本养老保险待遇领取条件的参保人员。
发表评论