疫情等级较高地区排名/全国疫情等级划分标准
本文目录一览:
- 1 、波兰跻身疫情最好的欧盟五国之列
- 2、什么叫重点疫区
- 3、全国疫情风险等级名单是?
波兰跻身疫情最好的欧盟五国之列
绿色国家(疫情最好):波兰 、捷克共和国、罗马尼亚、斯洛伐克、匈牙利 。这些国家在疫情防控中表现突出 ,可能因较低的感染率 、较高的疫苗接种率或有效的公共卫生措施被标记为绿色。橙色国家(情况略好):意大利、奥地利、克罗地亚 、芬兰、拉脱维亚。

成员国情况:当前成员国:目前欧盟共有28个成员国,包括奥地利、比利时 、保加利亚、塞浦路斯、克罗地亚 、捷克共和国、丹麦、爱沙尼亚 、芬兰、法国、德国、希腊 、匈牙利、爱尔兰、意大利 、拉脱维亚、立陶宛、卢森堡 、马耳他、荷兰、波兰 、葡萄牙、罗马尼亚、斯洛伐克 、斯洛文尼亚、西班牙、瑞典、英国 。

成员国差异欧盟成员国(27个):奥地利 、保加利亚、希腊、爱尔兰 、拉脱维亚、波兰、罗马尼亚 、西班牙、比利时、塞浦路斯 、克罗地亚、捷克、丹麦 、爱沙尼亚、芬兰、法国、德国 、匈牙利、意大利、立陶宛 、卢森堡、马耳他、荷兰 、葡萄牙、斯洛伐克、斯洛文尼亚 、瑞典。

此外,在全球建校时间少于50年的150所最佳大学排名方面 ,意大利大学占据五席,分别为米兰生命健康圣·拉斐尔自由大学、罗马第二大学、米兰比可卡大学 、布雷西亚大学与罗马第三大学,展现出卓越的教育潜力与积极的发展趋势。
“狂热四国”与“谨慎五国 ”的对立 “狂热四国”:意大利、比利时、希腊和波兰强烈要求限制天然气价格。这些国家认为,设置天然气价格上限是应对能源危机的必要措施 ,能够直接减轻民众和企业的能源负担 。“谨慎五国”:德国、荷兰 、丹麦、匈牙利和奥地利则对限价持谨慎态度。

什么叫重点疫区
重点疫区是指累计确诊病例数超过100的城市或地区,包括国内和国际两类,具体判定标准及防控措施如下:国内重点疫区判定标准国内重点疫区通常以累计确诊病例数是否超过100为划分依据。
重点疫区指累计确诊病例数超过100例的城市或地区 ,在疫情全球爆发背景下,也包含境外疫情严重、输入风险高的国家或地区 。具体说明如下:国内重点疫区判定标准及实例 判定标准:以累计确诊病例数为核心指标,当某城市或地区累计确诊病例超过100例时 ,即被划定为重点疫区。
重点疫区的定义与划分:重点疫区指的是新型冠状病毒疫情较为严重的地区,通常以某一省份为主要疫源地。具体的划分是基于疫情的感染人数 、传播范围、医疗资源等多方面的因素综合考量得出的 。 湖北省作为重点疫区:作为疫情的发源地,湖北省尤其是武汉市在疫情期间面临着极大的挑战。
“疫区 ”有严格定义:“疫区”是一个具有特定法律和公共卫生意义的术语 ,通常是指传染病在人群中暴发、流行,其病原体向周围播散时所能波及的地区。判定一个地区是否为“疫区”,需要综合考虑多方面因素 ,包括疫情的传播范围 、严重程度、持续时间,以及是否符合相关法律法规和公共卫生标准等 。
全国疫情风险等级名单是?
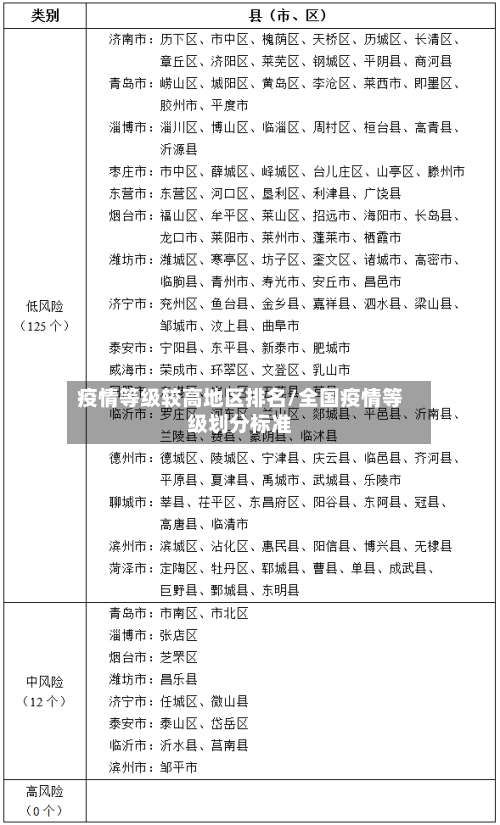
1、高风险等级地区:以县 、市(区)为单位,累计病例超过50例,且14天内有聚集性疫情发生的地区。中风险地区:以县市区为单位 ,存在以下两种情况之一的地区:14天内有新增确诊病例,且累计确诊病例不超过50例;或累计确诊病例超过50例,但14天内未发生聚集性疫情。
2、疫情等级划分的4个等级判定主要依据病例数、传播风险及区域防控需求 ,通常分为低风险 、中风险、高风险和重点管控区域(部分地区可能将“重点管控”单独列为一级或纳入高风险范畴) 。以下是具体判定标准及说明:低风险地区判定标准:无新增本土病例:连续14天内无新增本地确诊病例或无症状感染者。
3、查询方式:点击进入上海本地宝的风险专题页面,可获取全面的风险地区数据。附加功能:关注微信公众号“上海本地宝 ”,在对话框搜索【风险】 ,即可便捷获取实时更新的全国疫情风险等级和中高风险地区名单。注意:以上数据仅限于中国大陆地区,不包括港澳台 。
发表评论