永劫网
  • 首页
  • 端游攻略
  • 永劫资讯
  • 手游技巧
  • 永劫科技
  • 每日百科
  1. 首页
  2. 南城
【河北滦县哪个地区有疫情,河北滦县哪个地区有疫情了】

【河北滦县哪个地区有疫情,河北滦县哪个地区有疫情了】

进出滦县火车站最新政策 〖壹〗、您好,亲亲:进出滦县火车站最新政策如下:滦县火车站所有旅客进出站必须出示健康码和行程码,...

  • 手游技巧
  • 2026-02-01
  • 阅读 52
资阳有疫情的地区吗/资阳有疫情的地区吗现在

资阳有疫情的地区吗/资阳有疫情的地区吗现在

11月27日资阳雁江区新增11例新冠病毒无症状感染者 月27日0-24时,资阳市新增11例新冠病毒无症状感染者,均在雁江...

  • 永劫科技
  • 2026-02-01
  • 阅读 43
疫情在家什么地区安全/出去玩疫情期间哪几个地方安全

疫情在家什么地区安全/出去玩疫情期间哪几个地方安全

黑龙江新增中风险区域,广州全市转疫情低风险!五一还能旅游吗?_百度... 〖壹〗、当前疫情风险区域划分中高风险区域:近来...

  • 永劫资讯
  • 2026-02-01
  • 阅读 33
现在长沙疫情是什么地区(现在长沙疫情况怎么样)

现在长沙疫情是什么地区(现在长沙疫情况怎么样)

长沙新增疫情在哪里 〖壹〗、通过查询相关资料显示,长沙新增疫情在芙蓉区。因为是湖南省长沙市芙蓉区在集中隔离场所在管外省来...

  • 端游攻略
  • 2026-02-01
  • 阅读 43
扶沟属于疫情高峰地区吗/扶沟属于疫情高峰地区吗今天

扶沟属于疫情高峰地区吗/扶沟属于疫情高峰地区吗今天

新一轮玉米跌潮来袭!后续会涨吗?12月最新玉米费用行情预测 〖壹〗、近来没有公开的12月下旬玉米费用预测表,但基于当前市...

  • 手游技巧
  • 2026-02-01
  • 阅读 34
全国没有疫情的地区排名/全国没有疫情的地方

全国没有疫情的地区排名/全国没有疫情的地方

全国无疫情的省份是什么? 〖壹〗、近来全国范围内实现疫情清零的省份只有西藏(除拉萨市曾累计确诊一例外,其他专区无疫情通报...

  • 手游技巧
  • 2026-02-01
  • 阅读 36
鲅鱼圈地区有疫情吗/鲅鱼圈地区有疫情吗今天

鲅鱼圈地区有疫情吗/鲅鱼圈地区有疫情吗今天

鲅鱼圈现在属于什么风险等级 〖壹〗、低风险地区前往鲅鱼圈 大连等低风险地区人员:近来,大连属于低风险地区,大连人前往鲅鱼...

  • 端游攻略
  • 2026-02-01
  • 阅读 35
【上海疫情各地区比例,上海疫情汇总表】

【上海疫情各地区比例,上海疫情汇总表】

上海,上海,你要挺住!!! 不全面封控的原因上海作为中国经济中心和世界枢纽城市,其经济地位和世界环境决定了全面封控可能带...

  • 手游技巧
  • 2026-02-01
  • 阅读 33
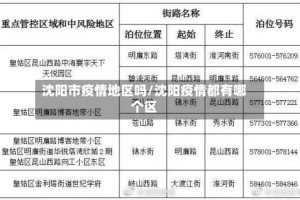
沈阳市疫情地区吗/沈阳疫情都有哪个区

沈阳市疫情地区吗/沈阳疫情都有哪个区

沈阳是否有疫情 疫情突袭,社区工作面临挑战3月初,沈阳出现疫情“倒春寒”,社区防疫压力骤增。作为吉祥社区党委书记,宋杨凭...

  • 永劫科技
  • 2026-02-01
  • 阅读 33
义乌疫情地区图高清版/义乌市的疫情

义乌疫情地区图高清版/义乌市的疫情

“义乌疫情”冲上热搜!发现1例阳性,为物流公司搬运工 〖壹〗、022年4月21日,浙江义乌发现1例新冠病毒阳性感染者,为...

  • 端游攻略
  • 2026-02-01
  • 阅读 38
  • 首
  • <
  • 248
  • 249
  • 250
  • 251
  • 252
  • 253
  • 254
  • 255
  • 256
  • 257
  • >
  • 尾

最新评论

    随机文章 换一换

    • 高州哪个地区疫情封路了/高州是否封路了
      高州哪个地区疫情封路了/高州是否封路了
      2026-02-08
    • 疫情地区不做核酸会咋样(疫情期间没做核酸检测会怎样)
      疫情地区不做核酸会咋样(疫情期间没做核酸检测会怎样)
      2026-02-07
    • 林芝有哪个地区有疫情(林芝市有疫情吗)
      林芝有哪个地区有疫情(林芝市有疫情吗)
      2026-02-07
    • 【莆田疫情会不会扩增地区,莆田疫情会不会封城】
      【莆田疫情会不会扩增地区,莆田疫情会不会封城】
      2026-03-10
    • 近来全国疫情最低的地区/全国疫情最低的省份
      近来全国疫情最低的地区/全国疫情最低的省份
      2026-03-11
    我们是一个中立的游戏资讯网站,分享独立的游戏体验和测评,本站禁止发黄赌毒,如发现全部删除,有发现者可向站长举报
    © 永劫网2026 版权所有 . Powered By Z-BlogPHP . 京ICP备00000000号