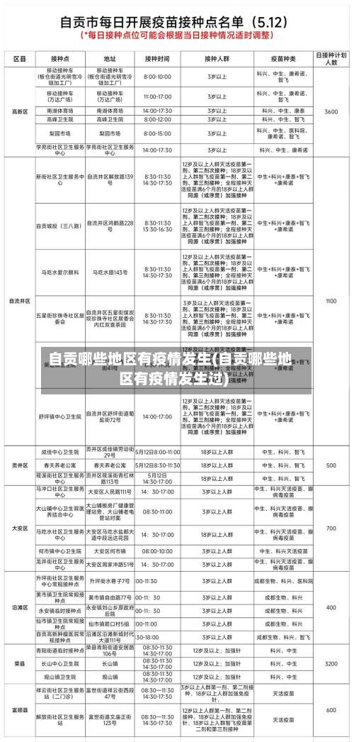
自贡哪些地区有疫情发生(自贡哪些地区有疫情发生过)
本文目录一览:
- 1、今天自贡疫情解封了吗
- 2 、自贡市疫情封控区有哪些
- 3、四川自贡属于疫情什么风险地区
- 4、自贡牛佛有疫情吗
- 5 、四川低风险地区名单:最新取消集会活动限制
今天自贡疫情解封了吗
没有 。自贡 ,别名千年盐都、南国灯城。其位于四川盆地南部;东邻隆昌市、泸县;南界泸州市 、宜宾市;西与犍为县、井研县毗邻;北靠仁寿县、威远县、内江市。按照防控要求,须在封控第14天分别开展封控区及管控区全员核酸检测 。

封控区一般几天会解封,这个具体要看当地 ,如果是临时封控的话可能昨晚第一轮全员核酸无确诊病例就会解封,也可能完成三天两检后就解封。
解封了。根据疫情防控最新消息,叙州区金山路考场现在处于常规化防控 ,已经解封 。叙州区位于四川盆地南缘,长江上游,金沙江 、岷江下游,川滇两省结合部 ,东与宜宾市翠屏区、自贡市富顺县,西与屏山县、乐山市沐川县和乐山市犍为县,南与高县和云南省昭通市水富市 、盐津县 ,北与荣县相邻。
解封了。自贡与威远交通要道雷公滩大桥已经可以通行,需要有核酸检测报告和健康码,威远一般指威远县。
0月6日 。根据查询相关资料显示:没有新增病例 ,没有疫情,该地在2022年10月6日0时起,有序恢复生产生活秩序 ,继续加强常态化疫情防控。仁寿县隶属于四川省眉山市,为成都、眉山、资阳 、内江、自贡、乐山6市交界处。
自贡市疫情封控区有哪些
截止到2022年11月2日,自贡市没有封控区 。根据自贡市最新数据显示 ,自贡地区目前没有低 、高风险区域,都是常态化防控区。自贡市辖自流井区、贡井区、大安区 、沿滩区4个区和荣县、富顺县2个县。封控区一般几天会解封,这个具体要看当地,如果是临时封控的话可能昨晚第一轮全员核酸无确诊病例就会解封 ,也可能完成三天两检后就解封 。
分级分类管控阶段:根据防范区情况及所属行业,实行分级分类管控,分为一级管控阶段、二级管控阶段、三级管控及常态化防控阶段。当前阶段:除封控区 、管控区以外区域处于一级管控阶段。一级管控阶段具体要求:人员流动管理:严格限制人员流动 ,加强卡口值守管理,倡导非必要不流动 。
新建区疫情防控应急指挥部发布通告,决定于4月6日将封控区长堎镇北林社区、自强路社区的重点人员转运至集中隔离点进行集中隔离 ,并对相关社区室内外环境开展全面消杀。
封控区、管控区 、防范区的要求分别如下:封控区要求:封闭管理:实行区域封闭,居民需做到足不出户,由社区提供服务上门。核酸检测:定期进行核酸检测 ,以便及时发现潜在感染者 。健康码管理:健康码赋红码,这是对封控区居民健康状态的一种标识,便于疫情防控管理。

四川自贡属于疫情什么风险地区
1、不需要。据四川市防疫工作要求 ,截至到2022年28日,经核实四川仁寿地区和自贡地区都属于低风险地区,根据两地防疫政策显示:从仁寿回自贡只需持有48小时核酸阴性证明,不需要隔离。疫情期间往返请做好个人防护 。勤洗手 ,戴口罩。
2、自贡不是中高风险地区。根据查询相关公开信息,截止2022年09月14日自贡已连续15天本土零新增,都是常态化防控区 。
3 、威远县隶属四川省内江市 ,自贡是四川省地级市,位于四川盆地南部。根据查询相关资料显示,截止到2022年10月6日 ,威远属于我国高风险地区,自贡属于我国低风险地区,由威远到自贡的线路全面封锁 ,威远不可以去自贡。
4、不会 。自贡,四川省地级市,位于四川盆地南部 ,义乌市,隶属于浙江省直管,由金华市代管,位于金衢盆地东部 ,浙江省地理中心地处境内,根据自贡的疫情防控要求,两地均为低风险地区 ,所以义乌会自贡不需要隔离,只要48小时的核酸检测即可进入。
自贡牛佛有疫情吗
1、有。牛佛镇隶属于四川省自贡市大安区,面积779平方千米 ,人口41775人 。根据查询相关资料显示:截止2022年10月4日,该地有9例新冠患者,有疫情。疫情期间该地居民出门佩戴好口罩 ,进入公共场所出示健康码。
2 、没有 。牛佛镇隶属于四川省自贡市大安区,幅员面积779平方千米,辖33个行政村、5个居委会、313个农业社和居民小组 ,总人口41775人。根据查询相关资料显示:该地区没有疫情,据当地疫情防疫部门统计确诊病例为0例,为无风险地区,居民外出需佩戴口罩 ,进入公共场合需出示48小时核酸检测以及健康码即可。
3 、没有。根据自贡市疫情防控指挥部下发的通知,截止2022年10月10日,牛佛镇暂无高、中、低风险地区 ,全域属于疫情常态化管控区域,所以到内江的汽车是没有停运的 。一切以自贡市疫情防控指挥部官网下发的通知为准。
四川低风险地区名单:最新取消集会活动限制
1、号公告解除了对群体聚集活动的限制。四川低风险地区名单最新成都庆阳 、金牛区、成华区、龙泉驿 、青白江区、新都、温江 、双流、浦江、大邑 、新津、都江堰、彭州 、崇州市、简阳市 。
2、群体性聚集活动:终止2号公告中“暂停各类群体性聚集活动”“暂时禁止群体性聚餐(含农村自办群体性宴席) ”的规定。这意味着低风险地区可恢复举办聚会、聚餐等活动,不再受此前限制。企业转型生产:终止3号公告中“支持具备一定条件企业转型生产疫情防控物资”的规定 。
3 、四川省应急指挥部第14号公告终止了群体性聚餐禁令 ,并允许麻将馆等有交叉传染风险的经营场所恢复营业。具体内容如下:终止群体性聚餐禁令:2号公告中“暂停各类群体性聚集活动”及“暂时禁止群体性聚餐(含农村自办群体性宴席) ”的规定被终止。6号公告中“暂停组织群体性聚餐活动”的规定被终止 。
4、四川广安邻水县自5月29日18时起全域调整为低风险地区。具体信息如下:调整依据与决策过程:根据国务院联防联控机制有关规定,经省、市专家组综合评估,邻水县应对新型冠状病毒肺炎疫情应急指挥部研究决定 ,并按程序报备后,对部分区域风险等级进行调整。
发表评论