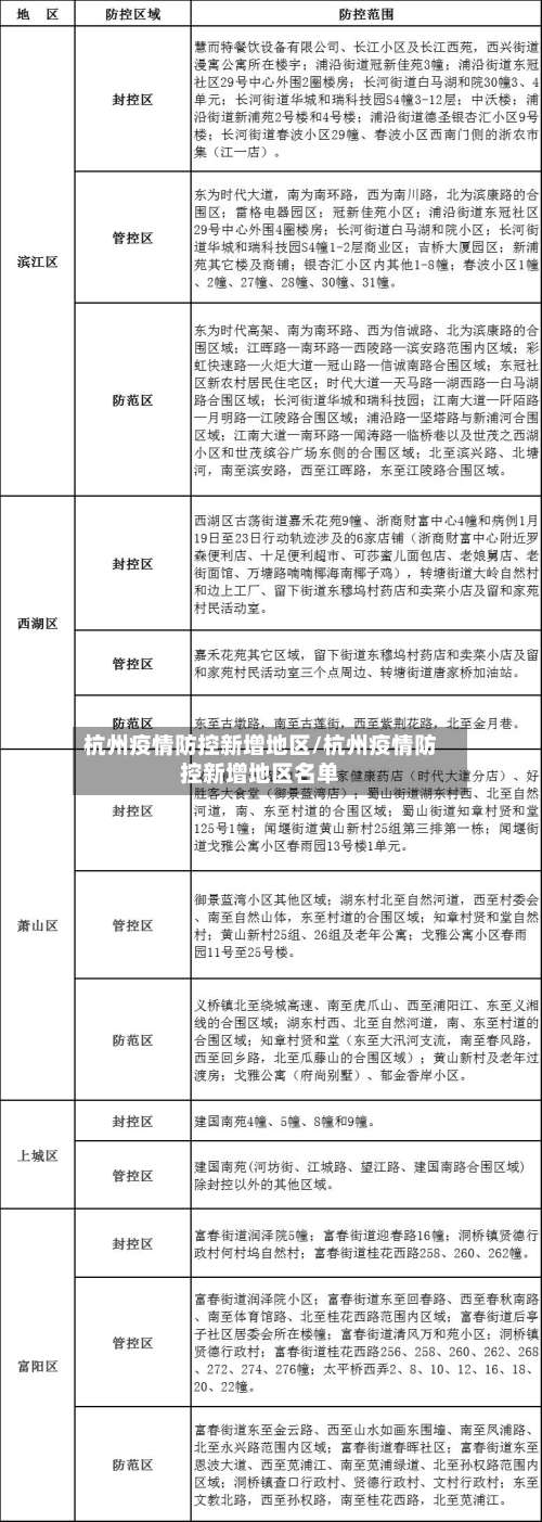
杭州疫情防控新增地区/杭州疫情防控新增地区名单
3月5日杭州新增两例本土病例有什么特点?
〖壹〗、月5日杭州新增两例本土病例具有以下特点:涉及毒株:两起疫情涉及的毒株均为奥密克戎变异株。奥密克戎变异株具有传播速度快 、传染性强、传播隐匿等特点 ,这给疫情防控带来了一定的挑战 。疫情判定:经流调溯源,判定这2起疫情均为独立疫情,即两例病例之间没有直接的传播关联,是各自独立的传播链条。

〖贰〗、月28日0-5时 ,杭州新增1例本土新冠肺炎确诊病例,具体情况如下:病例基本信息:该病例为外市返杭人员,现住址为拱墅区长庆街道贡院小区。病例系主动就诊时被发现 ,近来已闭环转运至定点医院隔离治疗,情况稳定。

〖叁〗、截至11月25日17时,上海新增3例本土新冠肺炎确诊病例 ,杭州新增2例无症状感染者,苏州多家文旅场所因疫情防控需要暂时关闭 。上海新增3例本土确诊病例详情病例基本情况 病例1:女性,34岁 ,常住福建厦门。11月12日自厦门前往北京,15日抵沪,临时居住于浦东新区锦绣路香梅花园。
〖肆〗 、月5日0—24时 ,31个省(自治区、直辖市)和新疆生产建设兵团报告新增本土确诊病例175例,其中山东88例且均在青岛市,此次疫情是多点散发状态下的局部聚集性疫情,主要由奥密克戎变异株引起 ,传播速度快、隐匿性强,防控难度较大 。
杭州新增3例新冠肺炎确诊病例(轻型)、1例无症状感染者,均为集中隔离人...
月11日,杭州新增3例新冠肺炎确诊病例(轻型)、1例无症状感染者 ,均为集中隔离人员,具体信息如下:确诊病例郑某 基本信息:女,28岁 ,现住址为上城区马坡巷21号楼,东古(浙江)调味食品有限公司职员,为7日报告的确诊病例闫某某同办公室同事 ,12月2-5日与其无接触。
截至2021年12月10日18时,杭州本轮疫情共报告3例确诊病例(其中1例为此前无症状感染者转为确诊) 、10例无症状感染者(新增1例从管控人员中发现)。以下是详细信息:病例总体情况自2021年12月5日起,杭州累计报告3例确诊病例和10例无症状感染者 。
月13日截至9时 ,杭州新增1例新冠肺炎确诊病例(轻型),为集中隔离人员,12月7日以来累计报告确诊病例18例。病例基本情况确诊病例王某某,女 ,38岁,现住址为上城区望江街道清江路清泰南苑2幢,工作单位为东古(浙江)调味食品有限公司。
月7日16时左右 ,杭州市召开新型冠状病毒肺炎疫情防控工作第三十九次新闻发布会,通报了两名新冠肺炎轻型确诊病例的行动轨迹,提醒与病例有时空交集的人员主动向社区报告或检测核酸 。
022年10月30日0-24时 ,浙江省新型冠状病毒肺炎疫情情况如下:新增本土阳性感染者:共3例。其中,集中隔离点检出2例,卡口拦截1例 ,均已落实管控措施。新增确诊病例:共1例,且为本土病例(台州市) 。该病例系此前无症状感染者转为确诊,当日无新检出确诊病例。同时 ,无境外输入病例。
中新网杭州12月10日电(张煜欢)10日,记者从杭州市新冠肺炎疫情防控新闻发布会上获悉,自7日以来,截至10日18时 ,杭州共报告3例确诊病例(其中1例从此前的无症状感染者转为确诊病例)、10例无症状感染者(10日新增的1例从管控人员中发现)。
1月29日杭州萧山有调整疫情风险等级吗?
〖壹〗、总结:1月29日杭州萧山区疫情风险等级未调整,仍为低风险地区 。当前防控重点在滨江区,市民需保持警惕 ,配合落实防控措施。
〖贰〗 、风险等级调整:自12月21日12时起,萧山区北干街道龙湖春江天玺17幢已调整为低风险地区,杭州市全域均为低风险。跨省出行政策:依据国家联防联控机制相关规定 ,对萧山区居民跨省出行不再作限制 。这意味着萧山区居民可以自由跨省出行,无需担心因地区风险等级而受到出行限制。
〖叁〗、截至2022年3月10日13:41:18,杭州萧山区未调整风险等级 ,全域为低风险地区。具体说明如下:风险等级情况根据公开信息,3月10日杭州萧山区无中高风险地区,全域维持低风险状态 。风险等级的划分通常基于疫情传播风险、病例数量及分布范围等综合因素 ,低风险地区意味着当地疫情形势总体可控。

发表评论