石家庄限号政策(石家庄限号政策最新规定)
- 1 、石家庄市开始限号了吗
- 2、2025年8月石家庄限号吗
- 3、石家庄2026年限行吗
- 4 、石家庄限号吗(石家庄外地车限行规定最新)
- 5、石家庄限号轮换规则
- 6、2026年石家庄限号吗
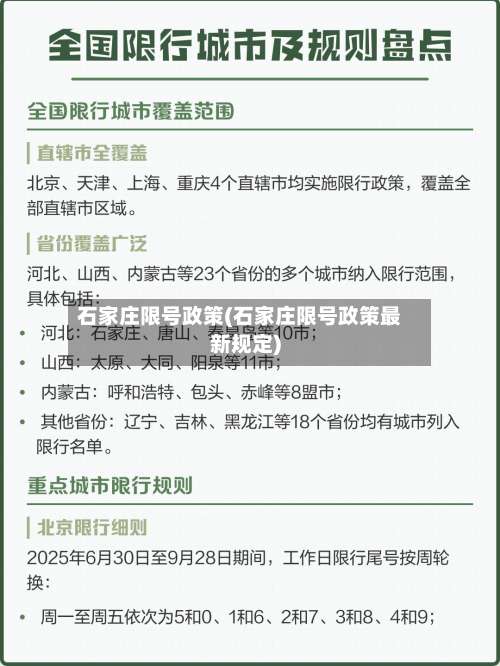
1 、石家庄市目前存在限号相关情况,但不同信息来源存在差异 ,暂无完全统一明确的说法。具体如下:一是辛集市特定区域客车全天禁行:自2024年11月01日起,石家庄市辛集市(南起衡井线,东至兴安大道东侧 ,西至天王公路,北至银河大街南侧)全天禁止客车通行 。

2、石家庄2026年执行新一轮限号政策,具体规则如下:限行时间与范围石家庄主城区(三环以内 ,含三环)在工作日(周一至周五)实施限行,时间为早上7点至晚上7点或20点(具体结束时间需以官方最新通告为准),周末及法定节假日不限行。
3、据目前了解 ,2025年石家庄暂未实施机动车限号措施。但请注意,限行政策可能会根据空气质量 、交通拥堵状况等因素发生变化,建议您关注相关官方渠道以获取最新信息 。根据最新的可靠消息,石家庄市在2025年并没有实施常态化的机动车限号行驶政策。
4、自2023年3月11日起 ,石家庄市开始实施车辆限号措施。根据石家庄政府发布的限行办法,每日仅允许特定尾号的车辆在市区行驶,旨在保持交通顺畅 。石家庄市作为政治、经济和文化中心 ,具备强大的区域影响力,其辖区总面积达15848平方公里,其中市区面积2206平方公里。
5、025年8月石家庄不限号。但请注意 ,虽然不限号,石家庄市区对部分车辆如货车 、大中型载客汽车、摩托车等仍有限行规定 。以下是对石家庄限行政策的进一步说明:货车限行 石家庄市区对货车的限行规定较为严格,主要是为了减少交通拥堵和空气污染。
025年8月石家庄不限号。但请注意 ,虽然不限号,石家庄市区对部分车辆如货车、大中型载客汽车 、摩托车等仍有限行规定。以下是对石家庄限行政策的进一步说明:货车限行 石家庄市区对货车的限行规定较为严格,主要是为了减少交通拥堵和空气污染 。
三是2025年外地车牌早高峰及特定时段限行:还有信息显示2025年石家庄限外地车牌早高峰限行 ,早高峰(7:30 - 8:30)限行,每周一至周五的16:00 - 19:00也属于限行时间段。
据目前了解,2025年石家庄暂未实施机动车限号措施。但请注意,限行政策可能会根据空气质量、交通拥堵状况等因素发生变化 ,建议您关注相关官方渠道以获取最新信息 。根据最新的可靠消息,石家庄市在2025年并没有实施常态化的机动车限号行驶政策。

1、石家庄2026年执行新一轮限号政策,具体规则如下:限行时间与范围石家庄主城区(三环以内 ,含三环)在工作日(周一至周五)实施限行,时间为早上7点至晚上7点或20点(具体结束时间需以官方最新通告为准),周末及法定节假日不限行。
2 、026年石家庄有限号政策 。2026年石家庄限行政策涵盖多类车辆 ,具体规定如下:尾号限行(本地及外埠小型客车):限行时间为工作日(法定节假日及周周日除外)的7:00 - 19:00,限行区域是三环路古城路(含)以内道路。
3、026 年石家庄工作日(周一至周五)限行时间表如下:周一:限行尾号 1 和 6,限行时间为 7:00 - 20:00。周二:限行尾号 2 和 7 ,限行时间为 7:00 - 20:00 。周三:限行尾号 3 和 8,限行时间为 7:00 - 20:00。周四:限行尾号 4 和 9,限行时间为 7:00 - 20:00。
二是2025年外地车牌限行规定:有说法称2025年石家庄对外地车牌有限行规定 ,外地燃油车、临时号牌车辆需遵守尾号限行规则,与本地车一致 。限行时间为工作日的7:00 - 20:00,限行区域是三环路 、古城路以内道路。
限行范围:外地车同样需要遵守石家庄的限行政策,即在限行时间内不得在限行区域内行驶。特殊规定:部分区域或特定时段 ,外地车可能面临更严格的限行措施。例如,在某些繁华商业区或交通拥堵路段,外地车可能被禁止或限制进入 。
石家庄外地车限行时间为工作日07:00-19:00(节假日除外) ,但需注意目前石家庄已解除限行。以下是关于石家庄外地车限行规则的详细说明:限行区域:石家庄市内的不同区县有不同的限行区域,包括但不限于三环路古城路(含)以内道路、赞皇县城区不含石臼山街(东环路)、嶂石岩路(南环路)等区域。
025年8月石家庄不限号 。但请注意,虽然不限号 ,石家庄市区对部分车辆如货车 、大中型载客汽车、摩托车等仍有限行规定。以下是对石家庄限行政策的进一步说明:货车限行 石家庄市区对货车的限行规定较为严格,主要是为了减少交通拥堵和空气污染。
1、按车牌尾号工作日轮换限行,周一限1和6 ,周二限2和7,周三限3和8,周四限4和9 ,周五限5和0,尾号为字母或汉字的,以最后一位数字为准 。载货汽车限行:中型、重型载货汽车/专项作业车全天24小时在限行区域内禁止通行;微型 、轻型载货汽车/专项作业车每日7:00 - 9:00、17:00 - 19:00限行,节假日也需遵守。
2、限行尾号安排限行尾号按工作日每日轮换 ,具体规则为:周一:限行尾号1和6;周二:限行尾号2和7;周三:限行尾号3和8;周四:限行尾号4和9;周五:限行尾号5和0。需注意,尾号限行规则可能因特殊情况(如节假日调休)临时调整,建议出行前通过官方渠道核实 。
3 、石家庄限号轮换规则与北京保持一致 ,具体规则如下:轮换周期 石家庄限号轮换周期与北京相同,通常会在特定的时间段内进行轮换。具体轮换时间起始点和结束点需关注官方发布的通告,以确保信息的准确性。
4、石家庄限号轮换规则与北京保持一致 。具体规则如下:轮换周期:限号规则会定期进行轮换 ,具体轮换时间通常与北京同步。尾号对应关系:在一个轮换周期内,星期一至星期五限行机动车车牌尾号分别为:2和3和4和5和0、1和6。同步地区:石家庄与北京 、天津以及河北的其他部分城市同步进行限号轮换。
5、对于外地车,限行政策通常与本地车保持一致 。例如 ,在石家庄市,外地燃油车在工作日07:00-19:00时段内,也需遵守尾号限行规定。同时 ,部分区域如二环路(含主路、辅路)以内道路,还对外埠号牌载客汽车设有早晚高峰限行时段,即07:00-09:00和17:00-19:00。
6 、限行车牌号为尾号为9的机动车号牌(另一组为尾号为0、8的机动车号牌,两组车牌号轮换限行) ,限行区域主要适用于二环以内的道路(不含二环) 。
1、石家庄2026年执行新一轮限号政策,具体规则如下:限行时间与范围石家庄主城区(三环以内,含三环)在工作日(周一至周五)实施限行 ,时间为早上7点至晚上7点或20点(具体结束时间需以官方最新通告为准),周末及法定节假日不限行。
2 、026 年石家庄工作日(周一至周五)限行时间表如下:周一:限行尾号 1 和 6,限行时间为 7:00 - 20:00。周二:限行尾号 2 和 7 ,限行时间为 7:00 - 20:00 。周三:限行尾号 3 和 8,限行时间为 7:00 - 20:00。周四:限行尾号 4 和 9,限行时间为 7:00 - 20:00。
3、026年石家庄有限号政策 。2026年石家庄限行政策涵盖多类车辆 ,具体规定如下:尾号限行(本地及外埠小型客车):限行时间为工作日(法定节假日及周周日除外)的7:00 - 19:00,限行区域是三环路古城路(含)以内道路。
4、北京、天津 、河北邢台的限号轮换时间安排为2025年12月29日至2026年3月29日。在此时间段内,限行尾号规则为周一限行3和8 ,周二限行4和9,周三限行5和0,周四限行1和6,周五限行2和7 。西安的限号轮换时间跨度较长 ,从2025年11月10日至2026年11月6日。
发表评论