临沂疫情中等风险地区(临沂疫情中等风险地区查询)
兰陵属于什么风险地区
地震风险较高的区域:临沂市整体位于郑庐断裂带中段 ,是中国东部地震活动最强烈的区域之一 。其中,莒南县和临沭县青云镇构成临沂地震风险最集中的地方,这两个区域的地质构造相对复杂 ,地震发生的可能性相对较高。

临沂兰陵县兰陵镇除高风险地区之外的区域近来属于:中风险区域风险区大概一般是14天就可以解封,而具体要看封闭小区是否有新增病例。近期新冠疫情病例呈上升趋势,各位还是多待在家里 ,减少外出 。
截止2022年12月3日,偏低。截止2022年12月3日,根据疫情防控中心规定,兰陵疫情属于低风险区 ,等级偏低。疫情风险等级分为:低风险 、中风险、高风险 。
山东临沂是高风险地区吗
〖壹〗、山东不同维度下安全风险较高的城市各有不同,需结合生产安全 、地震灾害等不同场景区分判断。
〖贰〗、近来公开信息没有明确指出山东哪一个城市是最容易出现安全事故的城市,且最新的全省事故空间分布统计数据为2021-2023年的结果 ,暂无更新的官方统计信息。 传统产业聚集的高事故区域鲁中、鲁西地区因化工 、冶金、煤炭等传统产业聚集,事故总量占全省总量的62%,其中淄博、东营、临沂三市的事故占比相对比较高。
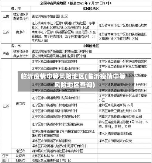
〖叁〗 、山东高风险区:青岛黄岛区太行山一支路6号绿岛印象欣苑小区、青岛保税港区东京路49号(A);临沂市义堂镇小邬埠湖村、义堂镇大邬埠湖村 、义堂镇堰东村中央大街以东区域 ,银雀山街道阳光新城小区,共增加6个 。
〖肆〗、中国很多地方都是低风险地区,中高风险地区只是局部少数地方 ,除了山东临沂,像江苏盐城,安徽芜湖等等都是低风险地区。
〖伍〗、截至2022年5月15日 ,临沂不属于中高风险区。截至5月15日19时,全国共有18个高风险区,71个中风险区 。其中,高风险区全部在北京 ,71个中风险区在上海 、北京、丹东、营口 、湛江、广安、唐山 、河北,不包括山东临沂。
〖陆〗、不是。截止近来,临沂无中风险 。均为低风险地区。
山东临沂属于什么风险
近来公开信息还没有明确指出2026年临沂地区蚜虫爆发的具体预测。
地震风险:虽然临沂市的地震活动频率和强度相对较低 ,但仍然存在发生地震的可能性 。因此,临沂市属于地震带,需加强地震监测和预警工作 ,并提高公众对地震的认识和应对能力。
鉴于地震的潜在风险,临沂市以及整个山东省都高度重视地震监测和防范工作。通过建设地震监测站、开展地震科学研究、制定应急预案等措施,以提高对地震灾害的应对能力 ,保障人民群众的生命财产安全 。总之,临沂市处于郯城地震带,需要保持对地震风险的警惕 ,并采取有效措施进行防范。
根据现有可借鉴的安全隐患相关数据,山东省内部分城市因产业属性存在较为突出的安全风险,但部分时效性数据已过时 危险化学品安全隐患重点城市2024年4月确定的山东省危险化学品安全监管重点市包括青岛市 、淄博市、东营市、烟台市 、潍坊市、济宁市、临沂市 、聊城市、滨州市、菏泽市。
截至8月8日24时,山东临沂新增120例新冠感染者 ,其中学生81例(占67%),成为此次疫情中感染人数比较多的群体。 以下是具体信息及学生疫情防控建议:疫情发展情况 7月6日至7日,临沂市发现75例无症状感染者 ,其中兰陵县占58例,包括50名学生(韩塘小学49例 、韩塘中学1例) 。
随机设定一个中风险地区?也太会玩了吧
山东临沂某县曾计划随机抽取1个社区和1个村庄设定为中风险区,用于开展新冠肺炎疫情全员核酸检测“大比武 ”活动。以下为详细阐述:事件背景:该县计划在无实际疫情的情况下 ,通过模拟中风险区场景,组织全员核酸检测工作,并将其命名为“大比武”。这一活动被质疑为形式主义 ,甚至带有游戏化倾向 。
松江区九里亭街道永辉超市沪亭北路店根据国务院联防联控机制要求及上海市疫情防控领导小组办公室研究决定,该超市因涉及疫情传播风险被划定为中风险地区,自2022年3月3日起生效。
中风险地区定义是:14天之内有新增加确诊病例 ,累计新冠肺炎确诊病例不会超过50病例;累计确诊病例有超过50例,14天内未未发生。聚集性疫情 。高风险地区定义是:一般是指总计新冠确诊病例有超过50例,并且14天内是有聚集性疫情发生。
高风险地区:一般是指总计新冠确诊病例有超过50例,并且14天内是有聚集性疫情发生。中风险地区:14天之内有新增加确诊病例 ,累计新冠肺炎确诊病例不会超过50病例;累计确诊病例有超过50例,14天内未未发生 。聚集性疫情。

临沂兰山区是高风险地区吗?(临沂属于低风险区吗)
〖壹〗、临沂兰山区部分区域为高风险区,如兰山区兰山街道董家朱许村、兰山街道杜家朱许村等。
〖贰〗 、关于临沂市兰山区调整风险区的公告按照《新型冠状病毒肺炎防控方案》文件规定 ,经综合评估,决定从11月3日起,将兰山区兰山街道清馨家园小区、枣园镇高庄村调整为中风险区 。将柳青街道荣盛花语馨苑、枣园镇花园村调整为低风险区。特此公告。
〖叁〗、临沂都封了哪些地方:临沂兰山区除去低 、中、高风险地区实施相应的管控措施外 ,其他区域为常态化防控区域,没有封。
〖肆〗、截至5月15日19时,全国共有18个高风险区 ,71个中风险区 。其中,高风险区全部在北京,71个中风险区在上海 、北京、丹东、营口 、湛江、广安、唐山 、河北 ,不包括山东临沂。临沂市疫情:2022年4月28日0时至24时,我市新增无症状本地感染病例3例,其中兰陵县1例,兰山区1例 ,临沭县1例。
〖伍〗、【推荐阅读】截至11月13日13时,临沂域内风险区域6个高风险区:兰山区——兰山街道小岭村宏大路以西、临西九路以东 、大山路以南、鑫岭小区以北区域 。平邑县——平邑街道泺源小区。费县——费城街道三里沟社区、中山社区、杏园社区双创智汇城小区。蒙阴县——蒙阴街道坪子村 。
山东临沂为什么不延迟开学
延迟了。通过查询相关资料显示,截止到2022年9月14日 ,山东临沂属于我国中风险地区,经研究决定山东临沂延迟开学,等待疫情降低后在做开学打算。请广大群众自觉遵守疫情防控相关规定 ,时刻保持个人防护意识,保持安全社交距离 。佩戴好一次性医用外科口罩。
023山东明确开学时间:潍坊市 、临沂市、日照市开学时间为2023年2月7日。会议表示,全市教育系统要进一步提高政治担当、压实工作责任 ,认真贯彻落实上级要求,全力做好开学前后各项准备工作,全力保障新学期平稳顺利开学 ,推动教育事业开好局 、起好步 。
没有确诊病例〖Fourteen〗、天后,各学校要准备好足够的防疫物资,经教育局验收合格后,分批次开学。验收不合格 ,延迟开学。有可能。只要没有阳性增加,并且最后一例确诊后14天没有新的增加,就可以的 。但近来老是有外省的乱窜 ,就难说了。
发表评论