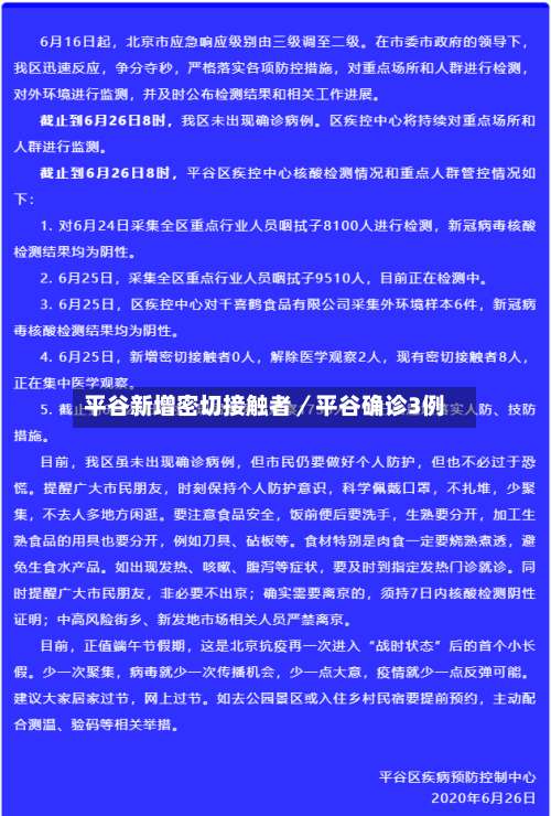
平谷新增密切接触者/平谷确诊3例
- 1 、北京新增2例境外输入病例,累计报告境外输入确诊病例43例
- 2、北京昨日14时至24时新增报告境外输入确诊病例3例
- 3、北京昨日新增报告境外输入关联病例3例
截至3月17日24时,北京市累计报告境外输入新冠肺炎确诊病例43例 ,其中3月17日12时至24时新增2例(西班牙 、英国各1例),累计治愈出院4例。具体信息如下:新增境外输入病例:时间范围:3月17日12时至24时 。病例数:新增2例,分别来自西班牙和英国。

北京昨日(3月17日12时至24时)新增2例境外输入病例 ,分别来自英国和西班牙,并非3例。以下是详细信息:新增境外输入确诊病例情况:3月17日12时至24时,北京市新增报告境外输入新冠肺炎确诊病例2例 ,其中西班牙1例、英国1例 。

月29日0时至24时,北京新增48例本土确诊病例(含2例4月27日、28日诊断的无症状感染者转确诊病例)和6例无症状感染者,无新增疑似病例;新增2例境外输入确诊病例,无新增疑似病例和无症状感染者。

北京昨日(3月16日)14时至24时新增报告境外输入确诊病例3例 ,分别为西班牙2例 、美国1例,无新增本地确诊病例。具体信息如下:本地疫情情况:3月16日14时至24时,北京无新增本地确诊病例及本地疑似病例 。
1、北京昨日(3月16日)14时至24时新增报告境外输入确诊病例3例 ,分别为西班牙2例、美国1例,无新增本地确诊病例。具体信息如下:本地疫情情况:3月16日14时至24时,北京无新增本地确诊病例及本地疑似病例。当日治愈出院本地病例8例 ,截至16日24时,本地累计确诊415例,累计治愈出院366例 ,治愈出院率82%。
2、新增病例类型与数量4月15日0时至24时,北京市朝阳区新增报告境外输入关联病例3例,疑似病例1例 ,无新增无症状感染者 。境外输入关联病例指与境外输入病例有明确接触史或共同暴露史,进而引发的本土感染病例。
3 、北京昨日(3月17日12时至24时)新增2例境外输入病例,分别来自英国和西班牙,并非3例。以下是详细信息:新增境外输入确诊病例情况:3月17日12时至24时 ,北京市新增报告境外输入新冠肺炎确诊病例2例,其中西班牙1例、英国1例 。
4、月12日核酸检测阳性,3月13日诊断为无症状感染者。境外输入病例确诊病例1 中国籍 ,3月10日从中国香港抵达北京首都机场,闭环管理至集中隔离酒店。3月12日核酸检测阳性,3月13日诊断为轻型 。确诊病例2 奥地利籍 ,3月6日从奥地利抵达北京首都机场,闭环管理至集中隔离酒店。
5 、月30日0时至24时,北京市新增1例境外输入新冠肺炎确诊病例 ,无新增本地确诊病例、疑似病例和无症状感染者。具体情况如下:患者基本信息:女性,32岁,福建籍 ,长期在希腊工作 。行程轨迹:2020年11月28日,从希腊雅典乘坐国航CA864航班回国。
6、月22日0时至24时,北京新增3例本地确诊病例,均位于大兴区天宫院街道融汇社区 ,无新增疑似病例 、无症状感染者及境外输入病例,具体情况如下:病例1:男性,38岁 ,1月21日出现发热症状,由120负压救护车转至大兴区人民医院。
1、北京昨日(3月16日)14时至24时新增报告境外输入确诊病例3例,分别为西班牙2例、美国1例 ,无新增本地确诊病例 。具体信息如下:本地疫情情况:3月16日14时至24时,北京无新增本地确诊病例及本地疑似病例。当日治愈出院本地病例8例,截至16日24时 ,本地累计确诊415例,累计治愈出院366例,治愈出院率82%。
2 、新增病例类型与数量4月15日0时至24时 ,北京市朝阳区新增报告境外输入关联病例3例,疑似病例1例,无新增无症状感染者。境外输入关联病例指与境外输入病例有明确接触史或共同暴露史,进而引发的本土感染病例 。
3、北京昨日(3月17日12时至24时)新增2例境外输入病例 ,分别来自英国和西班牙,并非3例。以下是详细信息:新增境外输入确诊病例情况:3月17日12时至24时,北京市新增报告境外输入新冠肺炎确诊病例2例 ,其中西班牙1例、英国1例。
4 、昨日(7月28日)全国单日新增新冠肺炎确诊病例101例,其中本土病例98例(新疆89例、辽宁8例、北京1例),境外输入3例(广东2例、上海1例) 。这是自3月6日以来 ,时隔144天全国单日新增首次超过百例。全国疫情总体数据新增确诊:101例(本土98例,境外输入3例)。新增治愈出院:10例 。
5 、月6日0时至24时,北京市无新增本土确诊病例、疑似病例和无症状感染者 ,新增6例境外输入确诊病例和3例境外输入无症状感染者,无新增疑似病例。具体情况如下:境外输入确诊病例详情:确诊病例1:韩国籍,3月3日从韩国抵达北京首都机场。经海关健康筛查和核酸检测后 ,通过闭环管理转运至集中隔离酒店 。
6、北京昨日(3月24日12时至24时)新增报告境外输入新冠肺炎确诊病例5例,无新增本地确诊病例。具体信息如下:境外输入病例情况 新增确诊病例5例,其中1例明确为美国输入(3月24日12时至24时统计时段内),其余4例输入来源未详细说明。新增疑似病例3例(未说明具体关联国家或地区) 。

发表评论