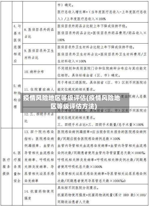
疫情风险地区等级评估(疫情风险地区等级评估方法)
云南公布129个县(市 、区)疫情风险等级!昆明主城四区等被列为高风险
〖壹〗、云南省根据疫情风险等级评估结果,将129个县(市、区)划分为高风险(15个) 、较高风险(17个)、中风险(41个)、较低风险(27个) 、低风险(29个)五类地区 ,其中昆明主城四区中的官渡区、五华区、西山区 、盘龙区被列为高风险地区。

〖贰〗、截至2019年5月,昆明市土地面积21473平方公里,下辖7个市辖区、3个县 、3个自治县、1个县级市 ,分别是五华区、盘龙区、官渡区 、西山区、呈贡区、晋宁区 、东川区、安宁市、富民县 、嵩明县、宜良县、石林彝族自治县 、寻甸回族彝族自治县、禄劝彝族苗族自治县。
疫情低中高风险地区怎么划分
高风险地区划分条件满足以下任一条件即划定为高风险地区:14天内新增两起及以上本地聚集性疫情(聚集性疫情指小范围内出现多例关联病例);14天内新增5例以上本地确诊病例(不含境外输入病例) 。
疫情风险区的划分主要依据病例数量、传播风险 、区域特征及防控需求,通常分为高、中、低风险区,具体标准及查看方式如下:划分标准高风险区:病例数较多 ,且存在明显社区传播风险(如聚集性疫情)。通常以小区、村组或楼栋为单位划定,实行“足不出户 、上门服务”的封控措施。
高风险、中风险、低风险地区的划分标准及防控策略 高风险地区界定:累计病例数超过50例,且14天内有聚集性疫情发生 。中风险地区标准:14天内新增确诊病例 ,累计不超过50例,或累计超过50例但14天内无聚集性疫情。低风险地区特征:无确诊病例或连续14天无新增病例。
低风险和中风险地区主要通过官方发布的疫情风险等级划分来区分,可通过支付宝国务院客户端查询具体中风险地区 ,未列出地区即为低风险地区 。具体如下:区分依据:低风险和中风险地区的划分主要依据疫情的传播风险 、病例数量、聚集性疫情发生情况等因素,由国家卫生健康部门或相关机构根据疫情形势动态评估和调整。
高中低风险地区划分的依据:根据《新型冠状病毒肺炎防控方案(第九版)》:发生本土疫情后,根据病例和无症状感染者的活动轨迹和疫情传播风险大小划定高、中 、低风险区域。高风险区:病例和无症状感染者居住地,以及活动频繁且疫情传播风险较高的工作地和活动地等区域 ,划为高风险区 。

风险等级评估分为几级
〖壹〗、风险评估通常分为五个等级,以应对不同程度的安全威胁。以下是每个等级的详细说明: 低风险(Low Risk):这类风险的发生概率低,对个人、财产或环境的影响较小。可能仅造成微小的损失或影响 。通常不需要特殊的风险管理措施 ,但应保持必要的警惕。
〖贰〗 、风险预警等级分为五个等级,分别是Ⅰ级(一级)、Ⅱ级(二级)、Ⅲ级(三级) 、Ⅳ级(四级)和Ⅴ级(五级)。 Ⅰ级风险:极低风险,无风险。此类风险对人身安全、财产或环境造成的损害非常轻微 ,正常监测和控制措施足以管理和应对 。
〖叁〗、风险预警等级分为五个等级。这些等级分别为:一级(Ⅰ级)、二级(Ⅱ级) 、三级(Ⅲ级)、四级(Ⅳ级)和五级(Ⅴ级)。 一级(Ⅰ级):风险极低,无风险 。这指的是风险非常小,对人身安全、财产或环境可能造成的损害非常轻微 ,通常可以通过常规的监测和控制措施来处理。
〖肆〗 、银行风险评估通常将风险等级分为五种类型。以下是关于银行风险评估等级的简要说明:不同风险等级的意义:风险评估是银行了解客户投资偏好和风险承受能力的关键工具,旨在匹配合适的理财产品 。不同风险等级对应不同的投资品种,确保客户能够根据自身风险承受能力做出合理的投资决策。
〖伍〗、风险评估五个等级划分为低风险(Low Risk)、较低风险(Moderate Risk) 、中等风险(Medium Risk)、较高风险(High Risk)、极高风险(Extreme Risk)。低风险(Low Risk):指风险发生的可能性很低 ,对个人 、财产或环境的影响较小,可能只会导致轻微的损失或影响 。
〖陆〗、工商银行将理财产品风险分为五个等级: 低风险(PR1):保守型。产品保证本金,预期收益受风险因素影响很小,或产品不保证本金但本金和预期收益受风险因素影响很小 ,且流动性较高。 较低风险(PR2):稳健型 。
中风险高风险怎么划分
较高风险(High Risk):风险的发生概率较高,可能对个人、财产或环境造成较大的损失或影响。面对较高风险,应采取多种有效措施来减轻风险程度 ,并 prioritize 风险管理。 极高风险(Extreme Risk):这类风险的发生概率非常高,对个人 、财产或环境的损失或影响极为严重。
中风险和高风险的划分主要基于分区分级标准,由各地根据疫情情况动态调整 ,近来没有统一固定的量化指标,但会综合考虑发病时间、疫情传播风险等因素,以县区、街道等为基本单位进行划分并适时调整 。划分基本单位:一般以县区、街道 、乡镇、社区等为基本单位进行分区分级。
高风险:可能带来高额回报 ,但也可能导致重大损失,对投资者的心理承受能力要求较高。中风险:能在保证一定收益的同时降低投资风险,为投资者提供相对稳定的投资环境 。应对策略 高风险:投资者需要充分了解高风险产品的特点和风险因素 ,保持理性投资心态,避免盲目追求高收益。
级别越高,风险越高:白领、教师 、推销员等,一般为1-3类低风险 ,而高空作业、消防员、刑警等,为4-6类高风险职业。职业类别,并无统一:职业风险级别没有统一标准 ,比如中式厨师,在有的意外险属于2类,有的属于4列 。
高风险 、中风险、低风险地区的划分标准及防控策略 高风险地区界定:累计病例数超过50例 ,且14天内有聚集性疫情发生。中风险地区标准:14天内新增确诊病例,累计不超过50例,或累计超过50例但14天内无聚集性疫情。低风险地区特征:无确诊病例或连续14天无新增病例 。
疫情中风险地区划分标准
成都高风险地区的划分标准为:14天内新增两起及以上的本地聚集性疫情 ,或新增5例以上本地确诊病例。 具体划分规则及依据如下:高风险地区划分条件满足以下任一条件即划定为高风险地区:14天内新增两起及以上本地聚集性疫情(聚集性疫情指小范围内出现多例关联病例);14天内新增5例以上本地确诊病例(不含境外输入病例)。
评估标准低风险地区:无确诊病例或连续14天无新增确诊病例的县(市、区)被划定为低风险地区 。这一标准旨在识别疫情传播风险极低的区域,为逐步恢复生产生活秩序提供依据。
中风险地区标准:14天内新增确诊病例,累计不超过50例 ,或累计超过50例但14天内无聚集性疫情。低风险地区特征:无确诊病例或连续14天无新增病例。
法律分析:一是地域,以街道 、乡镇为基本单位 。二是时间,最长潜伏期14天为一个单位。三是疫情,有多少病例 ,有没有发生聚集性疫情。具体标准是一个街道在14天内有没有新冠肺炎确诊病例,有多少,来划分 。具体划分标准还要根据疫情的情况和变化 ,进行调整。
疫情风险等级划分5个等级的标准是什么
高风险地区的定义:这类地区通常是指在一定时间内(通常是14天)累积新冠病例数超过50例,并且这段时间内发生过聚集性疫情。 中风险区域的特征:14天内出现过新增新冠确诊病例,但累计确诊病例数未超过50例;或者累计确诊病例超过50例 ,但在14天内没有发生聚集性疫情 。
法律分析:高风险地区:一般是指累计新冠病例超过了50例,同时〖Fourteen〗、天内是有聚集性疫情发生。中风险区域:14天以内有新增新冠确诊病例,合计新冠肺炎确诊病例未超过50病例;共合计确诊的病例超过50例 ,14天之内未未发生聚集性疫情。
疫情等级划分的4个等级判定通常基于疫情传播风险、病例数量 、防控需求及区域影响等综合因素,具体标准可能因地区或政策调整而略有差异 。以下是通用判定逻辑的详细说明:四个等级的通用划分标准低风险地区 判定条件:无确诊病例,或连续14天内无新增本土确诊病例。
划分标准高风险区:病例数较多 ,且存在明显社区传播风险(如聚集性疫情)。通常以小区、村组或楼栋为单位划定,实行“足不出户、上门服务 ”的封控措施 。例如:某小区7天内累计新增10例及以上本土确诊病例,或2起及以上聚集性疫情。中风险区:病例数较少,但存在传播风险(如病例轨迹涉及多个场所)。
疫情级别的划分可以根据不同的标准和背景有所不同 ,以下是一种常见的划分方式:一级(低风险):疫情零星散发,无显著传播。防控措施以日常监测和预案准备为主,确保疫情在初期就能得到有效控制 。二级(中风险):局部地区出现聚集性疫情 ,表明病毒已经开始在特定区域内传播。
四级。安全风险等级从高到低划分为重大风险、较大风险 、一般风险和低风险,分别用红、橙、黄 、蓝四种颜色标示 。疫情期间各地区风险等级是如何划分的:高风险区 划分标准 病例和无症状感染者居住地,以及活动频繁且疫情传播风险较高的工作地和活动地等区域 ,划为高风险区。
发表评论