【宁波疫情有哪些地区支援,宁波有疫情感染者吗】
浙江宁波市发现确诊病例,当地采取了哪些防疫措施?
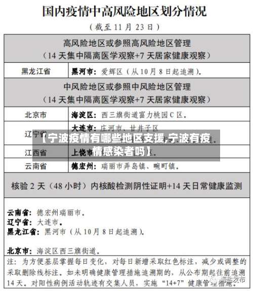
第三个方面的防疫措施,对近期确诊病例去过的地方进行严格管控 ,并对相关区域的密接人员开展核酸检测。宁波市对这些管控区域根据风险等级采用不同严格程度的管控措施,比如蛟川街道临江小区管控等级要高一些,而临江社区的管控等级要稍微低一些 ,因为确诊病例的主要活动区域在临江小区。

做好各种防护引导市民佩戴口罩,人与人之间保持安全距离,做好个人卫生 ,减少一些外出、聚集的活动 。如遇发热 、干咳、咽痛等。请戴好口罩,尽量不要乘坐公共交通工具前往发热门诊就诊。要狠抓药店和医疗机构的监测管理 。零售药店不得向有发热症状的人群销售退热镇咳药。

021年12月5日下午在浙江省宁波市镇海区龙赛医疗集团核酸采样检测中发现了一例阳性病例,在发现之后 ,当地医疗卫生部门立即组织专业人员开展疫情核实,经上级领导部门复核确诊为阳性,然后立即对初筛阳性感染这同住家庭成员4人紧急排查采样 ,近来小区已被封锁起来。相信在不远的将来一定会将新冠疫情控制住 。

未佩戴口罩:佩戴口罩是预防新冠病毒传播的有效措施之一。它可以阻挡飞沫中的病毒颗粒,减少感染风险。然而,在这起病例中,两名患者均未佩戴口罩 ,从而加剧了病毒的传播 。
对确诊病例的患者也及时进行了隔离治疗。对其经过的地区地点,接触过的人也排查进行消毒。小编的看法宁波在发现不一样的时候没有瞒报谎报,而是第一时间报告给上级寻求帮助 ,这大大的降低了可能的风险 。对病患也第一时间进行了隔离治疗,缩小了他的行动轨迹以及接触的人员。

【瑞合动态】不忘初心担使命,众志成城抗疫情!
〖壹〗、锦旗表彰与抗疫支援4月19日,钱江街道领导向瑞合康复医院赠送了写有“不忘初心担使命 ,众志成城抗疫情”的锦旗,以感谢医院在抗疫期间对前江街道工作的支援与付出。瑞合医务人员在医院领导带领下,与街道团结一心 ,共同守护家园,展现了医患协同抗疫的坚定决心。
〖贰〗 、短暂的寒冬抹不去世间的诸多美好,疫情纵然无情 ,爱却常驻身边 。我们相信,冬去春会来,阴霾褪去,又是满目莺飞草长 ,花开似锦。 1一场疫情,提醒你我:人有且只有这一辈子,能做的事就尽力做 ,该忙的时候认真忙,不要虚度青春。 1生命安全重于泰山,关键的时刻共担使命 守望相助 ,共克时艰 。
华东宁波医药急调3000万药物驰援抗疫
华东宁波医药紧急调拨近6万瓶价值近3000万元的静注人免疫球蛋白驰援抗疫,主要支援湖北、浙江两省,并依托冷链物流优势保障药品配送。驰援行动的具体内容2020年2月5日 ,华东宁波医药有限公司紧急调拨近6万瓶静注人免疫球蛋白,总价值近3000万元,用于支援抗疫前线。
民企在全球急采支援抗疫过程中 ,通过发挥自身优势、自愿自发行动,累计捐款超50亿元,为疫情防控作出了重要贡献 。
中国一汽通过资金捐赠 、车辆保障、出行服务支持及全体系协同等方式驰援武汉疫情防控,累计捐赠1700万元现金 ,并组织“特别爱心车队 ”提供出行保障,全面参与抗疫行动。资金捐赠与用途中国一汽携旗下一汽-大众、一汽丰田捐赠1700万元现金,其中中国一汽捐赠1000万元 ,一汽-大众捐赠600万元,一汽丰田捐赠100万元。
国机集团于1月28日向湖北省捐款3000万元,用于支持当地抗击疫情 ,以实际行动践行中央企业的社会责任,助力早日打赢疫情防控战役 。捐款背景与决策1月29日,国机集团官方发布消息称 ,为响应湖北省抗击新型冠状病毒感染肺炎疫情的需求,集团于1月28日紧急决定捐款3000万元。
稳健医疗紧急调配300万只口罩援港:稳健医疗高度关注香港疫情,在接到香港方面的需求后 ,第一时间响应,全力支援香港特区新冠疫情防控工作。近来已完成援港的300万只口罩的调运,这些物资在稳健医疗深圳的仓库装车发货,交由香港政府进行统一部署 ,为香港市民的防疫提供了重要保障 。
长期投入抗疫累计达3000万元自2020年疫情发生以来,无限极老板秉持“思利及人”的核心价值观,持续践行企业社会责任 ,累计为全国抗疫投入3000万元,涵盖物资捐赠 、设备支持、社区服务等多方面,为打赢疫情防控阻击战贡献了重要力量。
六进六出!他们是来自宁波的援鄂“英雄车队 ”
宁波天易物流有限公司的货车司机们组成援鄂“英雄车队” ,六进六出湖北,为抗疫运输防疫物资,以下是详细介绍:车队运输概况 从1月28日开始 ,宁波支援湖北紧急运输防疫物资的货车司机们奔驰在从宁波北仑到湖北的不同线路上。3月5日,随着最后一批前往湖北的货车安全抵达,天易物流完成了宁波支援湖北紧急物资的运输任务。
宁波华茂集团捐款超107万元,定向助力教育系统疫情防控
宁波华茂集团捐款超107万元 ,定向用于教育系统疫情防控,通过集团捐赠与专项通道筹款结合的方式实现,并带动师生、家长及社会力量共同参与 。捐款主体与金额华茂集团于1月29日向宁波市慈善总会捐赠100万元,并开通“抗击疫情 ,华茂人在行动”专项捐款通道。
政策发起方背景明州里购物中心由华茂集团投资运营。此前,华茂集团已捐赠逾108万元定向助力教育系统疫情防控 。集团总裁徐立勋表示,疫情期间需关注中小型商户的经营问题 ,希望通过免租政策为其纾困,携手战胜疫情。
教育事业以“宁波华茂教育集团 ” 、“宁波华茂外国语学校”、“衢州华茂外国语学校”、“龙游华茂外国语学校 ”和“宁波华茂教育书店”组成。· 华茂外国语学校 宁波华茂外国语学校由华茂投资控股股份有限公司斥资5亿元人民币,联袂华东师范大学创办 ,系宁波市教育局直属的十二年一贯制民办寄宿学校 。
发表评论