深圳限行时间2021最新规定外地车(深圳限行外地车辆限行是从几点到几点)
- 1、2021深圳外地车牌限行时间
- 2 、2021深圳外地车限行细则
- 3、2021深圳外地车限行规定
- 4、2021年深圳外地车限行解读
- 5 、2021深圳限行时间最新消息
1、限行时间:工作日的7:00-9:00和17:30-19:30 。

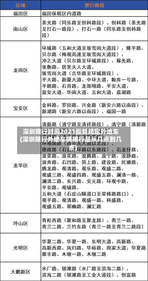
2、021深圳外地车限行细则如下:限行时间 工作日7:009:00,17:3019:30。限行车辆 非深圳市核发机动车号牌载客汽车 ,即外地车。限行区域 全市限行,但以下道路除外:深圳市内高速公路:S3广深沿江高速 、G4广深高速等指定高速 。

3、深圳对非深圳市核发机动车号牌载客汽车实施限行,具体时间为工作日的7:00至9:00和17:30至19:30。限行范围覆盖全市区域 ,但以下情况除外:前往口岸或机场的外地车辆可以在指定道路上通行。

4、限行时间为工作日的早高峰7时至9时,以及晚高峰17时30分至19时30分,在此期间 ,非深圳市核发机动车号牌的载客汽车不得在深圳全市的道路范围内行驶 。然而,高速公路及进出口岸 、机场的部分道路不在限行范围内。深圳的限行区域覆盖了全市,但不包括高速公路及进出口岸、机场的部分路段。

1、021深圳外地车限行细则如下:限行时间 工作日7:009:00 ,17:3019:30 。限行车辆 非深圳市核发机动车号牌载客汽车,即外地车。限行区域 全市限行,但以下道路除外:深圳市内高速公路:S3广深沿江高速、G4广深高速等指定高速。
2 、深圳对非深圳市核发机动车号牌载客汽车实施限行,具体时间为工作日的7:00至9:00和17:30至19:30。限行范围覆盖全市区域 ,但以下情况除外:前往口岸或机场的外地车辆可以在指定道路上通行 。
3、深圳外地车限行措施在工作日的早高峰和晚高峰时段实施,具体时间为每日7时至9时及17时30分至19时30分。对于进出深圳口岸及机场的外地车辆,限行措施有所放宽 ,允许其在特定道路上行驶。
4、限行的具体规定包括以下几点 。首先,在工作日的7时至9时 、17时30分至19时30分,非本市核发机动车号牌的载客汽车除了可以在指定的高速公路、口岸及机场周边道路通行之外 ,不得在其他道路行驶。
021深圳外地车限行细则如下:限行时间 工作日7:009:00,17:3019:30。限行车辆 非深圳市核发机动车号牌载客汽车,即外地车 。限行区域 全市限行 ,但以下道路除外:深圳市内高速公路:S3广深沿江高速、G4广深高速等指定高速。
021年深圳限行时间和路段以及外地车限行处罚规定如下:限行时间和路段 限行时间:工作日7时至9时,17时30分至19时30分。限行路段:深圳全市道路(高快速路及通往口岸道路除外) 。
深圳对非深圳市核发机动车号牌载客汽车实施限行,具体时间为工作日的7:00至9:00和17:30至19:30。限行范围覆盖全市区域 ,但以下情况除外:前往口岸或机场的外地车辆可以在指定道路上通行。
1 、021深圳外地车限行细则如下:限行时间 工作日7:009:00,17:3019:30 。限行车辆 非深圳市核发机动车号牌载客汽车,即外地车。限行区域 全市限行,但以下道路除外:深圳市内高速公路:S3广深沿江高速、G4广深高速等指定高速。
2、深圳对非深圳市核发机动车号牌载客汽车实施限行 ,具体时间为工作日的7:00至9:00和17:30至19:30。限行范围覆盖全市区域,但以下情况除外:前往口岸或机场的外地车辆可以在指定道路上通行 。
3 、021年深圳限行时间和路段以及外地车限行处罚规定如下:限行时间和路段 限行时间:工作日7时至9时,17时30分至19时30分。限行路段:深圳全市道路(高快速路及通往口岸道路除外)。
4、021深圳最新限行规定如下:限行时间:工作日7:009:00 ,17:3019:30 。限行车辆:非深圳市核发机动车号牌载客汽车,即外地车。限行区域:全市限行,但以下道路除外 ,供需要进出口岸及机场的非本市核发机动车号牌载客汽车通行:深圳市内高速公路:S3广深沿江高速、G4广深高速等十一条高速。
5 、为了减轻深圳的道路交通压力,改善城市道路的拥堵状况,深圳交警局从2021年1月19日至2022年1月18日对非深圳市核发机动车号牌的载客汽车进行限行 。限行的具体规定包括以下几点。
1、021年深圳限行时间最新消息如下:工作日限行时间 早高峰:7时至9时 ,禁止所有非深号牌小型载客汽车上路。晚高峰:17时30分至19时30分,同样禁止所有非深号牌小型载客汽车上路 。其余时间段和法定节假日:没有任何限制。大鹏半岛临时交通管制 管制时间:2021年5月1日至10月7日期间的所有双休日、法定节假日。
2、深圳限行时间2021最新规定如下:限行时间段:工作日早高峰7点—9点和晚高峰17点30分—19点30分 。限行车辆:所有非深号牌小型载客汽车。特殊说明:其余时间段和法定节假日没有限制。处罚措施:对于违反限行规定通行的车辆,将按照冲禁令予以300元的处罚 ,并记3分。
3 、限行时间:工作日7时至9时,17时30分至19时30分 。限行路段:深圳全市道路(高快速路及通往口岸道路除外)。
发表评论