艺术专业哪些好就业前景/艺术类专业就业到底怎么样
- 1、艺术类哪个专业好就业?你可能一直猜错了
- 2 、各艺术类专业就业前景分析,原来这些职业才是艺术生的最佳选择!
- 3、艺术类各专业就业前景分析
- 4、关于艺考生各个艺术专业就业出路分析
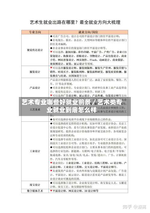
1 、建筑设计:建筑设计师需要具备扎实的美术绘画功底和较强的设计能力 ,是一个艺术性较强的职业。从事行业包括外墙设计、景观设计、室内设计等,日常的电气 、给排水、暖通、消防 、建筑、结构、土建、装饰等都属于建筑设计范畴 。参考学校有清华大学 、同济大学、东南大学等建筑老八校。

2、那要看你学的是什么专业了,比较冷门的专业的话还真不好找 ,比如数字媒体艺术,工作不太好找。现在的工作都难找,关键还是要看你自己掌握的程度 ,推荐你学习环艺或者建筑类的,工作比较好找一点 。
3 、私企&工作室 私企的话,整体来说薪资结构会更复杂一点。如果你在运营岗位做设计的话呢 ,可能会包含提成、绩效等内容。如果你是在个人的工作室,有可能会涉及到每个项目的分成 。那么具体如何,根据不同的工作会有所不同。
1、戏剧影视文学专业:影视艺术繁荣需要更多原创剧本,编剧职业认可度提升。毕业生可从事电视剧创作 、改编、评论、研究 、编辑、出版等工作 ,也能胜任各级电视台节目撰稿、文学统筹和电视剧制作各环节工作 。舞蹈学专业:作为新型综合舞蹈学科,研究薄弱但潜力大。高校推行素质教育使舞蹈教师需求增加,对毕业生是利好消息。
2 、戏剧学:戏剧学历史悠久 ,在文化艺术繁荣背景下焕发新光彩。毕业生主要在剧院(团)、电视台、电影厂等部门从事理论研究、编审与文化管理工作,工作环境人文气息浓厚 。随着艺术形式繁荣,该专业前景看好。戏剧影视文学:影视艺术繁荣推动原创剧本需求 ,编剧职业认可度提升。
3 、建筑设计:建筑设计师需要具备扎实的美术绘画功底和较强的设计能力,是一个艺术性较强的职业 。从事行业包括外墙设计、景观设计、室内设计等,日常的电气 、给排水、暖通、消防 、建筑、结构、土建 、装饰等都属于建筑设计范畴。参考学校有清华大学、同济大学、东南大学等建筑老八校。
1 、艺术设计学 ,艺术设计:广告和包装设计在商业竞争中地位重要,行业前景红火 。毕业生主要在装饰公司、房地产公司等从事设计工作,部分进入高校从事教育研究。绘画:绘画是视觉艺术基础 ,地位无法取代。毕业生特点包括出国深造、自主创业多,部分选择高校任教 。版画专业就业有优势,国画和油画专业可向实用美术发展。
2、环境艺术设计专业:涵盖室外园林 、室内设计、室外建筑设计等方向。城市环境拆迁与改造、房地产发展带来大量室内外装修装饰商机 。毕业生可在建筑设计院 、装饰装修公司、园林景观设计公司等就业。工业设计产品设计专业:就业门槛较高,不仅需要设计能力 ,还需了解行业和商业模式。
3、专业特点:结合美术与表演艺术,需手绘功底和时尚敏感度。就业方向:时尚品牌 、设计工作室、服装企业等,从事时尚设计、研发 、品牌管理等工作 。前景分析:随着经济发展 ,人们对时尚需求提高,设计师职业前景广阔。UI/产品设计 专业特点:注重用户体验和界面设计,需创意与技术结合。
4、就业前景:近十年在国内兴起的新兴专业 ,涵盖面大,与影视广告、CG插画 、动画设计、三维设计等就业方向有直接联系,技术多为设计领域前沿 ,就业前景非常好 。 就业方向:高端设计公司、传媒公司(含文化企业宣传、策划 、管理)、媒体、出版 、影视等部门;公务员;高校艺术院系从事教学工作,就业层次较高。
艺考生各个艺术专业就业出路分析 传媒专业 广播电视编导 就业出路主要包括在各级广播电影电视系统、文化部门从事广播电视节目的编导、艺术摄影 、音响设计、音响导演、撰稿 、编剧、导演、制作等工作,还可以成为记者 、摄影记者等。
六大类热门艺术专业及就业方向分析如下:美术类细分专业:艺术设计(含平面设计、服装设计、视觉传达设计、环境艺术等) 、美术教育、广告学、绘画(油画 、中国画、版画等)、动画 、美术学、雕塑 。就业方向:平面设计:艺术教育、研究 、设计、生产和管理单位 ,从事艺术设计与创作、教学和研究。
025年舞蹈艺考生的出路较为广泛,涵盖体制内 、专业领域、教育、传媒、创业等多个方向,具体如下:体制内与文职岗位公务员系统:可报考宣传部 、教育局(厅)、文体局、文化厅等部门的公务员岗位,利用舞蹈专业背景参与文化政策制定 、艺术活动管理等工作。

发表评论